Основные модули – GSM модуль SIM800L, Аrduino Nano (можно любой-Uno и т.п.), понижающая плата, аккумулятор от сотового телефона.
Рис. 1. Схема расположения модулей охранной сигнализации на Arduino
Изготовление сигнализации
Монтируем на макетную плату через колодки, что позволит при необходимости заменить модули. Включение сигнализации путем подачи питания 4,2 вольта через выключатель на SIM800L и Аrduino Nano.
![]()
При срабатывании первого шлейфа система сначала звонит на первый номер, затем сбрасывает звонок и отзванивается на второй номер. Второй номер добавлен на всякий случай если вдруг первый будет отключен и т.д. При срабатывании второй, третий, четвертой, и пятой шлейфа, отсылаются СМС с номером сработавшей зоны, также на два номера. Схема и скетч кому интересно в описании под видео.Размещаем всю электронику в подходящем корпусе.
![]()
![]()
Если вам не нужно 5 шлейфов соедините контакт 5V Arduino c не нужными входами. GSM сигнализация на 5 шлейфов с аккумулятором, что позволит устройству продолжать работу в течении нескольких дней автономно, при отключении электроэнергии. Можно подключить к ним любые охранные контактные датчики, контакты реле и т.п.В результате получим простой, недорогой компактный охранный прибор для с передачей СМС и дозвоном на 2 номера. Применить его можно для охраны дачи, квартиры, гаража и т.д.
Для защиты своего дома от непрошенных гостей все больше людей устанавливают сигнализации. Они позволяют своевременно предупредить о проникновении в помещение. Сегодня существуют различные типы сигнализаций, но в последнее время начался рост популярности GSM-сигнализаций, поскольку они позволяют получать информацию о проникновении на любом расстоянии от объекта, главное чтобы у хозяина в это время был с собой телефон, и этот телефон был в сети. К сожалению, эти системы пока стоят не слишком дешево, чтобы отдавать предпочтение исключительно им. Но в наше время сделать простую GSM-сигнализацию можно самостоятельно. И поможет в этом деле популярная плата Arduino.
Данный проект представляет собой систему безопасности (сигнализации) для оповещения о проникновении злоумышленников в дом. Система использует технологию GSM.
К микроконтроллерной плате этой системы безопасности подключается модуль обнаружения проникновения, который может быть основан, например, на ИК-датчике или ультразвуковом датчике приближения. При получении сигнала от такого модуля на телефон пользователя отправляется SMS-сообщение о проникновении в его жилище.
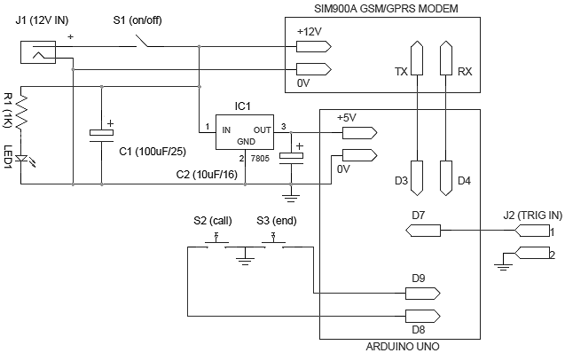
На рисунке ниже представлена блок-схема системы безопасности.

Основными элементами системы являются микроконтроллерная плата (например, Arduino Uno) и модуль GSM/GPRS SIM900A. Вся система может быть запитана от одного источника питания 12В/2А.
На приведенном ниже изображении показана принципиальная схема домашней системы безопасности с GSM на основе Arduino.

Работа системы очень проста и не требует особых пояснений. При подачи напряжения питания система переходит в режим ожидания. Однако, когда J2 замыкается, сообщение предупреждения автоматически передается на заранее заданный номер мобильного телефона. К входному разъему J2 можно подключить любой датчик обнаружения. Нужно заметить, что низкий уровень на выводе 1 разъема J2 является активным и включает систему безопасности.
Кроме того, в систему добавлена возможность совершения вызова по нажатию кнопки S2. С помощью кнопки S3 можно осуществить сброс этого вызова.
Ниже приведен код для Arduino.
//Соединить вывод Tx с выводом D3 GPS-модуля//Соединить вывод Rx с выводом D4 GPS-модуля//сигнал отправки SMS соединить с выводом D7 (активный уровень низкий)//Сигнал вызова CALL соединить с выводом D8 (активный уровень низкий)//Сигнал сброса вызова END соединить с выводом D9 (активный уровень низкий)#include NewSoftSerial mySerial(3,4); // выводы RX и TX настроить на связь с модулем GSM#define msg_key 7#define call_key 8#define end_key 9String number =»0000000000″; // Сюда вместо нулей нужно вписать 10-значный мобильный номерvoid setup(){Serial.begin(9600);mySerial.begin(9600);pinMode(msg_key,INPUT);pinMode(call_key,INPUT);pinMode(end_key,INPUT);digitalWrite(msg_key,HIGH);digitalWrite(call_key,HIGH);digitalWrite(end_key,HIGH);}void loop(){//отправлять sms каждый раз, когда срабатывает msg_keyif (digitalRead(msg_key)==LOW) // Проверка, нажата ли кнопка отправки sms{mySerial.println(«AT+CMGF=1»); // Устанавливаем режим в качестве тектового режимаdelay(150);mySerial.println(«AT+CMGS=\»+00″+number+»\»»); // Укажите номер адресата в международном формате, заменив нулиdelay(150);mySerial.print(«Warning! Intruder Alert!»); // Введите сообщениеdelay(150);mySerial.write((byte)0x1A); // Символ конца сообщения 0x1A: эквивалент Ctrl+zdelay(50);mySerial.println();}//Совершить вызов, когда сработает call_keyelse if (digitalRead(call_key)==LOW) // Проверка, нажат ли уже call_key{mySerial.println(«ATD+91″+number+»;»); //Определяем номер для вызоваwhile(digitalRead(call_key)==LOW);delay(50);}//Сброс вызоваelse if (digitalRead(end_key)==LOW) // Проверка, нажата ли уже кнопка сброса вызова{mySerial.println(«ATH»);while(digitalRead(end_key)==LOW);delay(50);}}
Таким образом, можно довольно легко создать GSM-сигнализацию на базе платы Arduino своими руками. Такая сигнализация по своей себестоимости будет, безусловно, дешевле фирменных аналогов, представленных сегодня на рынке, а функционировать она будет практически идентичным образом.
Кражи автомобилей на протяжении последнего десятилетия занимают одно из значимых мест в структуре совершаемых в мире преступлений. Это обусловлено не столько удельным весом данной категории хищений относительно общего количества преступлений, сколько существенностью причиняемого ущерба ввиду большой стоимости автомобилей. Слабая эффективность принимаемых мер в области борьбы с кражами автотранспорта к концу 90-х годов привела к созданию устойчивых групп, специализирующихся на совершении данных преступлений и обладающих отличительными чертами организованной преступности; вы наверняка слышали термин «черный автобизнес». Автомобильный парк европейских государств ежегодно не досчитывается ≈ 2 % машин, которые становятся предметом преступных посягательств. Поэтому мне пришла идея сделать gsm-сигнализацию для своего автомобиля на базе Arduino Uno.
Начнём!
Из чего будем собирать
Надо выбрать сердце нашей системе. На мой взгляд, для подобной сигнализации нет ничего лучше, чем Arduino Uno. Основной критерий — достаточное количество «пинов» и цена.

Основные характеристики Arduino Uno
Микроконтроллер — ATmega328Рабочее напряжение — 5 ВВходное напряжение (рекомендуемое) — 7-12 ВВходное напряжение (предельное) — 6-20 ВЦифровые Входы/Выходы — 14 (6 из которых могут использоваться как выходы ШИМ)Аналоговые входы — 6Постоянный ток через вход/выход — 40 мАПостоянный ток для вывода 3.3 В — 50 мАФлеш-память — 32 Кб (ATmega328) из которых 0.5 Кб используются для загрузчикаОЗУ — 2 Кб (ATmega328)EEPROM — 1 Кб (ATmega328)Тактовая частота — 16 МГц
Подходит!
Теперь необходимо выбрать gsm-модуль, ведь наша сигнализация должна уметь оповещать владельца автомобиля. Так, надо «погуглить»… Вот, отличный датчик — SIM800L, размер просто замечательный.

Подумал я и заказал его из Китая. Однако всё оказалось не так радужно. Датчик просто отказался регистрировать SIM-карту в сети. Было опробовано всё, что только возможно — результат нулевой.Нашлись добрые люди, которые предоставили мне более крутую штуку — Sim900 Shield. Вот это уже серьёзный штучка. В Shield-е и разъём для микрофона и для наушников, полноценный телефон.

Основные характеристики Sim900 Shield
4 стандарта рабочей частоты 850/ 900/ 1800/ 1900 MHzGPRS multi-slot класс 10/8GPRS mobile station class BСоответствует GSM phase 2/2+Class 4 (2 W @850/ 900 MHz)Class 1 (1 W @ 1800/1900MHz)Управление с помощью AT команд (GSM 07.07 ,07.05 и SIMCOM расширенные AT команды)Низкое энергопотребление: 1.5mA(sleep mode)Диапазон рабочих температур: от -40°C до +85 °C
Подходит!
Ок, но надо же снимать показания с каких-то датчиков, чтобы оповещать владельца. Вдруг автомобиль эвакуируют, тогда положение автомобиля явно будет меняться в пространстве. Возьмём акселерометр и гироскоп. Отлично. Такс, теперь ищем датчик.
Думаю, что GY-521 MPU6050 точно подойдёт. Оказалось, что в нём есть и датчик температуры. Надо бы и его задействовать, будет такая «киллер фича». Предположим, что владелец автомобиля поставил его под домой и ушёл. Температура в салоне автомобиля будет изменяется «плавно». Что же будет, если злоумышленник попытается проникнуть в автомобиль? Например у него получится открыть дверь. Температура в автомобиле начнёт изменяться стремительно, так как воздух в салоне начнёт смешиваться с воздухом окружающей среды. Думаю, что будет работать.

Основные характеристики GY-521 MPU6050
Модуль 3-х осевого гироскопа + 3-х осевого акселерометра GY-521 на чипе MPU-6050. Позволяет определить положение и перемещение объекта в пространстве, угловую скорость при вращении. Так же имеет встроенный датчик температуры. Используется в различных коптерах и авиамоделях, так же на основе этих датчиков можно собрать систему захвата движений.
Микросхема — MPU-6050Напряжение питания — от 3,5V до 6V (DC);Диапазон гироскопа — ± 250 500 1000 2000 ° / сДиапазон акселерометра — ± 2 ± 4 ± 8 ± 16gИнтерфейс связи — I2C Размер — 15х20 мм.Вес — 5 г
Подходит!
Также пригодится датчик вибраций. Вдруг автомобиль попытаются вскрыть «грубой силой», ну или на парковке другой автомобиль заденет вашу машинку. Возьмём датчик вибраций SW-420 (регулируемый).

Основные характеристики SW-420
Напряжение питания — 3.3 — 5ВВыходной сигнал — цифровой High/Low (нормально закрытый)Используемый датчик — SW-420Используемый компаратор — LM393Размеры — 32×14 ммДополнительно — Есть регулировочный резистор.
Подходит!
Прикрутим модуль SD карты памяти. Будем ещё писать лог-файл.
Основные характеристики модуля SD карты памяти
Модуль позволяет хранить, читать и записывать на SD карту данные требуемые для работы прибора на основе микроконтроллера. Применение устройства актуально при хранении файлов от десятков мегабайт до двух гигабайт. На плате размещен контейнер SD карты, стабилизатор питания карты, вилка соединителя линий интерфейса и питания. Если требуется работать с звуковыми, видео или другими объемными данными, например, вести журнал регистрации событий, данных датчиков или хранить информацию веб-сервера, то модуль SD карты памяти для Arduino даст возможность применить SD карту для этих целей. С помощью модуля можно изучить особенности работы SD карты.Напряжение питания — 5 или 3,3 ВОбъем памяти SD карты — до 2 ГбайтРазмеры — 46 х 30 мм
Подходит!
И добавим сервопривод, при срабатывании датчиков будет поворачиваться сервопривод с видеорегистратором и снимать видео происшествия. Возьмём сервопривод MG996R.

Основные характеристики сервопривода MG996R
Стабильная и надежная защита от повреждений — Металлический привод — Двухрядный шарикоподшипник — Длина провода 300 мм — Размеры 40х19х43мм — Масса 55 гр — Угол поворота: 120 град. — Рабочая скорость: 0.17сек/60 градусов (4.8В без нагрузки) — Рабочая скорость: 0.13сек/60 градусов (6В без нагрузки) — Пусковой момент: 9.4кг/см при питании 4.8В — Пусковой момент: 11кг/см при питании 6В — Рабочее напряжение: 4.8 — 7.2В — Все детали привода выполнены из металла
Подходит!
Собираем
Про подключение каждого датчика в «гугле» огромное количество статей. И придумывать новые велосипеды у меня желания нет, поэтому оставлю ссылки на простые и рабочие варианты.
Весна, как известно, сопровождается всевозможными обострениями и вот главное «обострение» повылазило из своих нор на улицу, дабы присвоить себе то, что ему не принадлежит. А значит тема защиты своего имущества становится, как никогда, актуальной. На сайте уже есть несколько обзоров на самодельные — . Они конечно функциональны, однако у всех имеется общая особенность — зависимость от розетки. Если с недвижимостью, где уже подведено электричество, это не проблема, то как быть с имуществом, где розетка далеко или окрестности вовсе обесточены? Я решил пойти другим путём — собрать долгоживущий, максимально простой и независимый от сетевого питания девайс, который будет всё время отсыпаться, а при проникновении грабителей, запускаться и отзваниваться хозяину на телефон, сигнализируя простым звонком о тревоге.
Предметы обзора
Покупные:1. Макетная плата односторонняя 5×7 см: гетинакс — или стеклотекстолит *- стеклотекстолит намного качественнее гетинакса.2. Модуль Neoway M590 — , с антенной на текстолите — 3. Arduino Pro Mini «RobotDyn» ATmega168PA 8MHz 3.3V — 4. Плата контроля заряда-разряда лития —
Добытые на развалах цивилизации:1. Стойки для платы, выпиленные из корпусов приборов — 6шт.2. Аккумулятор литиевый плоский 1300mAh3. Скобы, используемые для фиксации кабеля к стене4. Ластик канцелярский5. Медная проволока толщиной 1.5мм6. Приборный корпус с местного радиорынка — 1.5$7. Пара светодиодов разного цвета (взял с VHS-плеера)8. Антенна и кнопка с колпачком (взял с Wi-Fi роутера)9. 4-х контактный клеммник (взял со с диммера)10. Разъём питания (взял со старого зарядника для 18650)11. Разъём 6-пиновый (взял с DVD-привода)12. Жестяная банка (из-под кофе например)
Arduino Pro Mini «RobotDyn» Atmega 168PA 3.3V 8MHz
Технические характеристики:Микроконтроллер: ATmega168PAРабочее напряжение прямое: .8 — 5.5 В Рабочее напряжение через стабилизатор LE33: 3.3 В или 5 В (в зависимости от модели)Рабочая температура: -40°C… 105°CВходное напряжение: 3.35-12 В (модель 3.3 В) или 5-12 В (модель 5 В)Цифровые Входы/Выходы: 14 (6 из которых могут использоваться как выходы ШИМ: 3, 5, 6, 9, 10, и 11)Аналоговые входы: 6Таймеры-счётчики: два 8-битных и один 16-битныйРежимы энергосбережения: 6Постоянный ток через вход/выход: 40 мАФлеш-память: 16 Кб (2 используются для загрузчика)ОЗУ: 1 КбEEPROM: 512 байтРесурс записи/стирания памяти: 10,000 Flash/100,000 EEPROMТактовая частота: 8 МГц (модель 3.3 В) или 16 МГц (модель 5 В) SPI: 10 (SS), 11 (MOSI), 12 (MISO), 13 (SCK)I2C: A4 (SDA) и A5 (SCL)UART TTL: 0 (RX) и 1 (TX)Даташит:
Выбор пал на данную атмегу совершенно случайно. на одном форуме, где обсуждались энергоэкономичные проекты, в комментариях попался совет использовать именно 168-ю атмегу.Однако пришлось повозится, чтобы такую плату отыскать, поскольку сплошь и рядом все лоты были завалены 328-ми атмегами на частоте 16МГц, работающими от 5В. Для моего проекта такие характеристики были избыточны и неудобны уже изначально, поиски усложнились.В итоге набрёл на 3.3-вольтовую версию Pro Mini на Atmega 168PA на eBay, причём не простую китайскую, а под брендом RobotDyn от российского разработчика. Да, у меня тоже сначала, как и у вас, возникло зерно сомнения. А зря. Когда проект уже был собран, а AliExpress ввёл обязательную платную доставку для дешёвых товаров (после которой посылки стали теряться гораздо чаще), тo позже заказал обычную Pro Mini Atmega168 (без PA) 3.3V 8MHz. Я немного экспериментировал с режимами энергосбережения c обеими платами, прошивая в каждую специальный скетч, погружающий микроконтроллер в максимальный режим энергосбережения и вот что вышло:1) Arduino Pro Mini «RobotDyn»: ~250мкА2) Arduino Pro Mini «NoName»: при подаче питания на стабилизатор напряжения (вывод RAW) и выпаянном светодиоде потребляемый ток составил ~3.92мА
— как вы поняли, разница в энергопотреблении почти в 16 раз, всё потому, что в NoName»мовской Pro Mini используется связка Atmega168+ , из которых сам МК ест всего 20мкА тока (это я проверил отдельно), всё остальное обжорство приходится на линейный преобразователь напряжения AMS1117 — даташит это только подтверждает:
В случае с платой от RobotDyn связка уже несколько иная — это Atmega168PA+ — здесь применён уже другой LDO-стабилизатор, чьи характеристики в плане энергосбережения оказались более приятными:
Выпаивать я его не стал, поэтому не могу сказать, сколько Atmega168PA потребляет тока в чистом виде. В данном случае мне хватило ~250мкА при питании от нокиевского литиевого аккумулятора. Однако если выпаять AMS1117 c NoName»мовской платы, то ATmega168-я обычная, в чистом виде, как я и сказал выше, потребляет 20мкА. Светодиоды, стоящие по питанию можно сковырнуть чем-то острым. Это не проблема. Стабилизатор выпаивал феном. Однако не у каждого есть фен и навыки работы с ним, поэтому оба вышеприведённых варианта имеют право на существование.
Модуль Neoway M590E
Технические характеристики:Частоты: EGSM900/DCS1800 Dual-band, or GSM850/1900 or Quad-band Чувствительность: -107dBm Максимальная мощность передачи: EGSM900 Class4(2W), DCS1800 Class1(1W)Пиковый ток: 2АРабочий ток: 210мАТок в спящем режиме: 2.5мАРабочая температура: -40°C… +85°CРабочее напряжение: 3.3V… 4.5V (рекомендуемое 3.9V)Протоколы: GSM/GPRS Phase2/2+, TCP/IP, FTP, UDP etc. Интернет: GPRS CLASS 10Даташит:
Самый дешёвый GSM-модуль, что можно найти на рынке, как правило б/у, выпаянный не всегда ловкими китайскими руками с оборудования. Почему не всегда ловкими? Да всё из-за выпайки феном — нередко людям эти модули приходят с закороченным плюсом и минусом, что является одной из причин их неработоспособности. Поэтому первым делом необходимо прозванивать контакты питания на короткое замыкание.
Примечание. Отдельный немаловажный, на мой взгляд, момент хотелось бы отметить — эти модули могут приходить с круглым коаксиальным разъёмом под антенну, что позволяет отдельно заказать антеннку посерьёзнее и без плясок с бубном её к модулю подключить. А могут приходить и без этого разъёма. Это если говорить о самых дешёвых наборах. Если не хочется уповать на счастливую случайность, то есть наборы чуть подороже, где этот разъём присутствует + в комплекте идёт внешняя антенна на текстолитовой плате.Этот модуль к тому же ещё и капризен до питания, поскольку в пике он потребляет до 2А тока, а диод, идущий в комплекте, вроде как задуман для понижения напряжения с 5В (почему и написано на самой плате 5В) до 4.2В, но судя по жалобам народа, он создаёт больше хлопот, чем пользы.Допустим этот модуль у вас уже собран, а вместо диода впаяна перемычка, поскольку мы не собираемся подавать на него напряжение 5В, а будем питать его напрямую от литиевого аккумулятора, что укладывается в пределы допустимых напряжений 3.3-4.2В. Надо будет его как-то ещё подключить к компьютеру, и проверить на работоспособность. Для этого случая лучше заранее прикупить себе — посредством него мы будем общаться с модулем и платами Arduino по последовательному интерфейсу UART (USART).Подключение показано ниже на картинке (нарисовал, как умею):TX модема >>> RX конвертераRX модема Плюс аккумулятора — Плюс модемаМинус литиевого аккумулятора объединён с GND модема и GND конвертераДля запуска модема вывод BOOT через резистор 4.7 кОм подать на GND
Тем временем, на компьютере запустить программу . Обратить внимание на настройки:1) Выбрать COM-порт, к которому подключен TTL-конвертер, в моём случае это COM4, у вас может быть другой.2) Выбрать скорость обмена данными. (Тут есть нюанс, ибо сами модули могут быть настроены под разные скорости, чаще всего 9600 бод или 115200 бод. Здесь нужно подбирать опытным путём, выбрав какую-то скорость, соединившись, и отправив команду АТ, если в ответ приходят крякозябры, то отключится, выбрать другую скорость и повторить команду. И так, пока не придёт в ответ ОК).3) Выбрать длину пакета (в данном случае 8 бит), бит чётности отключен (none), стоп-бит (1).4) Обязательно поставить галку +CR, и тогда к каждой посылаемой нами на модуль команде в конце будет автоматически добавляться символ переноса каретки — модуль понимает команды только с этим символом в конце.5) Соединение, тут всё понятно, нажали и можем работать с модулем.
Если нажать на «Соединение» и после этого запустить модуль, подав BOOT через резистор 4.7К на землю, то сперва в терминале высветится надпись «MODEM:STARTUP», затем, через некоторое время надпись»+PBREADY», означающая, что была прочтена телефонная книга, несмотря на то, что она может быть пустой:
Под этим спойлером АТ-команды с примерами
Печатаем команду AT — в ответ модуль нам присылает нашу команду, поскольку включен режим эха, и OK:
Проверим статус модема командой AT+CPAS — в ответ опять наша команда, +CPAS: 0 и ОК.0 — означает, что модуль готов к работе, но в зависимости от ситуации могут быть и другие цифры, например 3 – входящий звонок, 4 – в режиме соединения, 5 – спящий режим. По 1 и 2 информации не нашёл.
Изменение скорости передачи данных по UART происходит командой AT+IPR=9600 — это если нужна скорость 9600. Если какая-то другая, аналогично AT+IPR=19200 к примеру или AT+IPR=115200. 
Проверим сигнал сети. AT+CSQ, в ответ приходит +CSQ: 22,1 — значение до запятой имеет диапазон 0… 31 (115… 52дБл) — это уровень сигнала, чем больше, тем лучше. Но 99 означает его отсутствие. Значение после запятой — качество сигнала 0… 7 — здесь уже наоборот, чем число меньше, тем лучше.
Отключим режим эха, отправив команду ATE0, чтобы дублирующие команды не мешались. Обратно этот режим включается командой ATE1.
Посмотреть версию прошивки AT+GETVERS
Эти и многие другие команды можно посмотреть
Совмещение плат
Если Pro Mini припаять к макетной плате труда не составляет, то с GSM-модулем дело обстоит несколько сложнее, т.к. контактная гребёнка у него расположена только лишь с одной стороны и если припаять только её, то другая сторона платы останется просто висеть в воздухе. Тогда, опять же на глаз пришлось сверлить дополнительные 3 отверстия возле трёх углов на плате. Затем области вокруг каждого из отверстий были зачищены от маски. Для удобства, на беспаечную макетную плату (белую) поместил разъединённые выводы от гребёнки и, установив на них плату GSM-модуля нормально запаял:
Позже пришлось делать ещё одно отверстие, в моём случае на букве «I», где написано «Мade In China», с краю платы.
Получилось так, что добавленный контакт, который по сути является GND, стал находится рядом c GND платы Pro Mini, и тем самым появилась возможность объединить землю GSM-модуля и Pro Mini каплей припоя (длинный вывод посередине и справа от него вывод Pro Mini) — стрелочками их отметил. Кривовато конечно вышло, зато надёжно теперь держится:

Между платами осталось некоторое пространство — в него я поместил плату контроля заряда разряда лития с предварительно выпаянным microUSB-разъёмом и припаянными проводами. 
Платка входит туда очень плотно, при этом свечение светодиодов сбоку будет хорошо заметно через небольшое отверстие в корпусе.

Стойки для платы
Чтобы надёжно закрепить плату внутри корпуса, пришлось потратить пару дней на раздумия, как это можно реализовать. Вариант с термоклеем не рассматривался по нескольким причинам — он может отвалиться, деформироваться и самое главное — конструкция получилась бы трудно разбираемой.Пришёл к мысли, что самым простым и правильным вариантом здесь будет применить стойки, которых естественно у меня не было. Однако было пару нерабочих зарядников, откуда было выпилено по одной длинной стойке с резьбой под саморезы. Каждая стойка была распилена пополам допилена напильником до примерно 9.5мм — именно при такой высоте расположенный под платой аккумулятор имеет достаточный запас, примерно в 2мм — это сделано для того, чтобы паянные контакты платы своими остриями не касались него и чтобы была возможность вложить между ними кусочек поролона для фиксации.Что касается прикрепления платы непосредственно к корпусу, то здесь нарезал четыре полоски из банки из-под кофе, на концах которых просверлил по отверстию, затем закрепил их на тех же саморезах, которые вкручены в стойки. Ниже на фото посмотрите, как это выглядит.Следующий этап — прикрутить пару стоек с другой стороны платы, то есть сверху, чтобы при закрытом корпусе, крышка слегка упиралась в эти стойки, создавая дополнительную фиксацию. Чуть позже, под это дело мне в руки попался корпус из-под советского пропагандистского радио (если бы он нашёлся раньше — все стойки взял бы отсюда), где нашёл парочку более-менее подходящих по высоте, но сперва я их по центру рассверлил дрелью под саморезы. Потом спилил их и также допилил напильником, убрав излишки. Тут у меня вышла одна тонкость — на фото можно заметить, что одна белая стойка прикручена к гетинаксовой плате с краю, а другая белая — непосредственно к плате модуля, т.к. с одного края плата модема полностью закрывает собой плату нижнюю, а с противоположного края — наоборот — выглядывает уже нижняя. При этом в обеих платах пришлось дополнительно рассверливать отверстия, чтобы шляпки саморезов могли свободно пройти.Ну и наконец, осталось сделать так, чтобы плата всегда была параллельна корпусу — под это дело замечательно подошли скобы, которые применяют для фиксации проводов и кабелей на стене, гвозди из них я предварительно извлёк. Скобы хорошо цепляются к плате вогнутой стороной без каких-либо дополнительных приспособлений, единственное — справа от SIM-карты, ширина скобы оказалась избыточной и пришлось её также отшлифовать. Все детали подгонялись на глаз и опытным путём, ниже фото всего вышесказанного:

Разъёмы. Светодиоды. Кнопка.
Так как гребёнка у меня закончилась, пришлось с платы DVD-привода демонтировать 6-пиновый разъём, который припаял затем к Pro Mini, это для удобства перепрошивки платы. Рядом же припаял круглый разъём (нокиевский 3.5мм) для заряда лития.
Корпус 6-пинового разъёма немного допилил напильником, ибо его края немного выступали над корпусом. Гнездо зарядки идеально плотно упёрлось в стенку корпуса. 
С другой стороны платы припаял кнопку для перезагрузки устройства и два светодиода для отладки прошивки — красный светодиод подключен к GSM-модулю, второй зелёный светодиод к 10-му выводу Pro Mini — по нему мне проще отлаживать программу.
Доработка аккумулятора
Плоский нокиевский аккумулятор от телефонов Nokia не менее распространённый элемент, чем 18650, однако многие попросту отказываются от его использования из-за неудобства подключения контактов, которые на самом аккумуляторе утоплены вглубь. Паять их нежелательно, поэтому решено было воспользоваться способом, предложенным этими , а именно сделать из канцелярского ластика и медной проволоки (толщиной 1.5мм) контактную колодку самому.Сперва проткнул кусочек ластика двумя проволоками с предварительно зачищенными концами, и прикинул к контактам аккумулятора, чтобы расстояние между ними совпадало,кончики загнул, залудил паяльником, а за длинные концы чуть вытащил назад, чтобы полученные контакты оказались утоплены в ластик. 

Примерка на аккумуляторе:
Закрепить контактную колодку можно канцелярской резинкой или замотать синей изолентой, что я и сделал в итоге.
Сборка.
Основная часть работы сделана, осталось всё это собрать и зафиксировать.Между аккумулятором и платой вложил кусочек поролона, чтобы тот не елозил потом внутри корпуса. На питание модуля я дополнительно припаял конденсатор на 2200 мкФ.
При подключенной зарядке:
Корпус. Внешний клеммник.
Корпус заимел на местном радиорынке примерно за 1.5$, если перевести в доллары, размером 95x60x25мм, практически с пачку сигарет. В нём я просверлил несколько отверстий. Сперва для 4-х контактного клеммника, взятого от неработающего диммера.Два крайних контакта я полностью освободил от болтов с прокладками, просверлил отверстия под более длинные болты, на которых весь клеммник и будет держаться на корпусе. На самом же корпусе, понятно дело, два крайних отверстия будут большими, а два посередине поменьше — в них будут продеты контакты, один из которых подключен к VCC Pro Mini, а второй контакт к пину 2.
Сверление отверстий хоть и простое на первый взгляд занятие, но всё же не менее трудоёмкое, очень легко промахнуться, поэтому делал это сначала сверлом меньшего диаметра, потом побольше. 
Для тактовой кнопки я подобрал колпачок со слегка вогнутой вершиной, чтобы через узкое отверстие в корпусе по ней удобно было попасть спичкой или скрепкой.
Плата в корпусе с подключенным шлейфом USB-TTL конвертера:
Про антенну.Антенна, как вы могли заметить по ходу обзора, постоянно менялась, так как я экспериментировал с разными самодельными антеннами. Изначально на плате модуля присутствовал круглый коаксиальный разъём, но на пятый раз его использования под внешнюю антенну он просто развалился, поэтому имейте ввиду, что он хлипкий. В итоге выдрал из старого роутера антенну на текстолите, её и припаял к плате модуля, т.к. она немного лучше ловит сеть, чем пружинка и проволока.
Ну и совсем в сборе с подключенной зарядкой выглядит так:
Тест. Как это работает:
Помимо тестов с антенками я проверял, как будет себя вести сигнализация на улице, в мороз -15. Для этого я просто поместил внутренности целиком в контейнер и оставлял на балконе на ночь, сигнализация при этом не стартовала, причина оказалась в общем-то очевидна — литий не любит мороз. Это подтвердилось другим тестом, где аккумулятор я оставлял дома, а плату через длинные провода выводил на улицу и оставлял так на сутки в тот же мороз — срабатывание, как ни в чём не бывало. С другой стороны было бы странно, если бы сигнализация не заработала т.к. в даташитах что на атмегу, что на модуль, что на кварц — допустимые температуры работы до -40 градусов. 
Принцип работы организован по внешнему прерыванию, изначально пин 2 замкнут на VCC и тем самым на выводе поддерживается логический 1, а контроллер спит. Как только контакт нарушается и на пине 2 появляется 0, микроконтроллер просыпается, опускает 3-й пин (к которому через резистор подключен BOOT модема) к земле — запускается модуль, МК периодически опрашивает модуль на готовность, и как только он поймает сеть, сразу посылает вызов на указанный в коде номер телефона хозяина. После отклонения вызова, девайс отключается, не посылая больше бесконечных вызовов, чем грешат многие китайские сигнализации.
Дополнительная информация
#include #include // библиотека программного UARTSoftwareSerial gsm(7, 6); // RX(7), TX(6)void wakeUp(){} // пустой обработчик прерывания///////////////////////////////////////////void gsmOFF(){ // PORTD|=(1
Схема (без платы контроля заряда-разряда)
Выводы и мысли. Планы.
Сигнализация используется на даче, работой удовлетворён, однако с дальнейшим изучением AVR, приходит всё больше идей для дальнейшей ей модификации. Ардуино с его лже-языком Wiring меня сильно расстроила, т.к. обнаружился один неприятный момент в работе. Когда я использовал функции для работы с портами digitalWrite(); или pinMode(); — то GSM-модуль почему-то очень часто зависал. Но стоило заменить их на выкрутасы вроде DDRB|=(1Только лишь операция прямого обращения к портам заставила заработать девайс, как и было задумано.
По энергосбережению…Собранный девайс отработал четыре полных месяца без подзарядки и продолжает работать, хотя правильнее сказать «спать». Проверяется это простой перезагрузкой через белую кнопку. При энергопотреблении 250 мкА (через стабилизатор LE33) и аккумуляторе ~1430 mAh, хотя ладно, ввиду неновизны аккумулятора округлим до 1000mAh, получается, что девайс может отсыпаться около 5.5 месяцев без подзарядки. Если всё-таки выпаять стабилизатор, то время работы можно смело умножить в 10 раз. Но в моём случае в этом нет нужды, т.к всё равно нужно раз в три месяца тратить баланс с симки, заодно и девайс можно проверить и подзарядить. Приведённый в обзоре пример энергосбережения — далеко не предел, т.к. судя по информации из даташита, можно понизить тактовую частоту микроконтроллера (а делается это установкой фьюзов) до 1МГц и, если подать 1.8В напряжения, то потребление опустится ниже планки 1мкА в активном режиме. Весьма недурно! Но если МК при этом будет тактироваться от внутреннего RC-генератора, то появится другая проблема — эфир UART окажется засорен мусором и ошибками, особенно если контроллер нагреть или охладить.
По доработке…1) Обычная проволока, установленная на разрыв не совсем удобна, планирую поэкспериментировать с датчиком Холла и герконом, хотя про последний говорят, что не шибко надёжен, ибо контакты внутри него могут залипнуть. 2) Неплохо было бы добавить возможность смены «номера хозяина» без участия компьютера и перепрошивки. Это уже с EEPROM придётся поработать. 3) Попробовать прерывания от сторожевого таймера, но не просто любопытства ради, а чтобы микроконтроллер периодически просыпался сам, делал замеры напряжения аккумулятора и отправлял полученное значение по SMS, чтобы быть в курсе насколько аккумулятор разряжен. 4) Солнечная панель может и вовсе избавить от необходимости подзаряжать девайс, это будет актуально особенно для малоёмких аккумуляторов.5) Ещё давно хотел прикупить LiFePo4 аккумуляторы, которые по отзывам нормально переносят мороз, да вот пока искал годный лот, весна уже незаметно наступила.6) Поработать над эстетической составляющей
Какую Pro Mini купить?Если фена нет, то Pro Mini «RobotDyn» Atmega168PA 3.3V, чем-то острым сковыриваете светодиод и имеете ~250мкА.Если есть фен, то любую плату, выпаиваете стабилизатор и светодиод по питанию — получаете ~20мкА потребления тока.
На этом пока всё, надеюсь, обзор был интересен и полезен.
Планирую купить+174Добавить в избранноеОбзор понравился+143+278
В прошлой статье мы учились пользоваться GSM модулем SIM800L и сделали простенькую конструкцию управления нагрузкой удалённо, сегодня мы сделаем уже что-то поинтереснее, а именно охранную GSM сигнализацию на модуле SIM800L из Aliexpress и Arduino, которую можно применить для охраны квартиры, дачи, гаража и других объектов, а при её срабатывании она оповестит звонком или СМС сообщением.
Что нам понадобится чтобы сделать GSM сигнализацию:
- GSM/GPRS модуль SIM800L;
- Arduino Nano, UNO или другая Ардуинка;
- Понижающий DC-DC преобразователь;
- Аккумулятор 3,7 В;
- Резисторы на 10 к – 7 шт;
- Блок питания.
Как сделать охранную GSM сигнализацию на модуле SIM800L и Arduino, описание работы:
Подключаем модуль SIM800L, Arduino, датчики и др. по схеме ниже, всё собирается на макетной плате чтобы в любое время можно было что-то поменять, размещаем в любой подходящий корпус и выводим провода из корпуса для охранных датчиков и на БП. Аккумулятор тоже размещаем в корпусе, он нужен чтобы когда пропадает в доме электроэнергия то устройство переходило в автономный режим питаясь от аккумуляторной батареи. На повышающем преобразователе настраиваем на выходе 4,2 вольта, при таком напряжении работает GSM SIM модуль и при этом подзаряжается аккумулятор, а также этого напряжения хватает для работы Arduino Nano.

К схеме можно подключить 5 любых датчиков, это как герконы, датчик влажности, дыма, движения и т.п. которые поддерживают релейное срабатывание, так как данная схема настроена на срабатывание сигнализации на разрыв цепи любого из пяти датчиков но при желании скетч можно переделать на замыкание.
При срабатывании первого датчика идёт дозвон на указанный номер, потом сбрасывает вызов и идёт звонок на второй номер, это сделано в случае если первый номер на данный момент не будет доступен. При срабатывании остальных 4-х охранных датчиков отсылается только СМС сообщение в котором прописывается номер или название сработавшей зоны, также это сообщение будет послано на два телефонных номера.

В скетче можно вписать номера телефонов и дать свои имена охраняемым зонам, вместо «Alarm! Zone1», «Alarm! Zone2», «Alarm! Zone3»… Вы можете написать название объекта куда поставили конкретный датчик, например «Alarm! Okno», «Alarm! Dverj» и др., пишите названия зоны только на латинице. Также в скетче выставляется время отзвонки владельцу, то есть через какое количество часов сообщать Вам о том что вся система работает и всё в порядке, по умолчанию установлено перезванивать через каждые 144 часа.
Всё, мы сделали несложную охранную GSM сигнализацию на модуле SIM800L и Arduino, скетч и схему можно дорабатывать, например, модуль SIM800L поддерживает возможность подключения к нему громкоговорителя и микрофона, что позволит прослушивать охраняемое помещение, а также вывести на громкоговоритель свой голос.
Скачать скетч для Ардуино.
