Сегодня в этой обзорной статье рассмотрим различные схемы включения датчика движения. Если вы купили такой датчик, то проще всего подключить его по схеме, приведенной в инструкции (в конце этой статьи).
Но существуют расширенные схемы подключения, которые добавляют функциональности.
Отличия датчика движения от обычного выключателя
Датчик движения можно представить как обычный выключатель освещения, у которого есть три отличия от обычного выключателя.
- Место установки. Тут всё понятно.
- Нельзя менять местами выводы, в отличие от обычного выключателя.
- Датчик движения так же, как и обычный выключатель, рвёт фазный проводник, но к нему необходимо подключить ещё один провод – нулевой.
- Обычный выключатель реагирует на руку, датчик – на движение в его зоне работы.
- Выключатель выключается от руки, а датчик движения – через определенное время.
Схемы включения датчика движения
Схема включения датчика движения – классический вариант.
Тут пояснений особых не требуется, всё как с подключением обычного одноклавишного выключателя. Если необходимо отключить функционирование датчика, но сделать так, чтобы освещение было постоянно включено, то используется схема включения с параллельным выключателем:
Нулевой провод и обозначения выводов для простоты на схеме не показаны. Как видно из пояснения на схеме, такой дополнительный выключатель пригодится, когда необходимо, чтобы на лампу освещения постоянно подавалось напряжение, независимо от движения в контролируемой зоне.
Достаточно выключить выключатель – и лампочка потухнет или сразу, или после автоматического отключения датчика. Расширенное подключение датчика движениясодержит два дополнительных выключателя.
Расширенное управление датчиком движения – через выключатель S2, и с выключателем S1 параллельно.
В этой схеме подключение датчика движения делается через дополнительный выключатель, который полностью отключает схему. Это нужно, например, для тех случаев, когда освещение вообще не требуется, но отключать автоматический выключатель на данную группу освещения нецелесообразно.
На практике последняя схема является наиболее предпочтительной. То есть, к датчику движения нужен выключатель из двух клавиш, который наиболее полно реализует все запросы пользователя.
Для реализации такой схемы требуется обычный двухклавишный выключатель, можно с подсветкой:

По той же причине не рекомендуется использовать люминесцентные (энергосберегающие) лампы с датчиком движения – при частом включении-выключении снижается срок службы таких ламп. Хотя, как показывает практика, всё прекрасно работает, и срок службы фактически не уменьшается. Ведь фактически режим работы соответствует режиму работы лампы с обычным выключателем.
А как подключить датчик движения – .

Датчик освещенности для включения света. Устройство…
Интеллектуальной электроникой домашнего назначения характеризуются приборы, получившие название “датчики движения”. Новый вид коммутационных устройств, предназначенных для источников света, способен показать большую функциональность по сравнению с традиционными конструкциями.
Например, подключение датчика движения для освещения с выключателем или без него повышает комфортность пользования осветительным прибором и способствует экономии энергоресурсов. Что же это за приборы – датчики движения? Предлагаем разобраться во всем по порядку.
В статье мы рассмотрели принцип работы разных датчиков движения, обозначили особенности их применения, а также привели практические советы по выбору монтажной схемы, осуществлению установки и наладки прибора.
Автоматика стабильно и последовательно охватывает бытовую сферу. Ручное управление практически любыми видами бытовой техники уверенно сводится к минимуму. Появление датчиков движения – очередное тому подтверждение.
Эти приборы (как правило, в миниатюрном исполнении) разработаны и производятся разными фирмами в различном конструкционном исполнении. Однако принцип действия всех существующих модификаций имеет общую базу – эффект излучения волн разного типа.
Электроника, наделённая интеллектуальными способностями. Этим устройствам доступны функции распознавания тепловых лучей, испускаемых телом человека. Реагируя на тепловые потоки, приборы выполняют определённые действия
На текущий момент находят широкое применение следующие технологии:
- акустическая;
- оптическая;
- радиоволновая.
Исходя из практики применения той или иной технологии для производства конкретного вида системы, результатом производства становятся конструкции разного типа.
В частности, обширное применение в различных сферах деятельности находят контроллеры движения:
- ультразвуковые;
- микроволновые;
- фотоэлектрические;
- инфракрасные;
- томографические.
Кроме того, нужно отметить ещё одну примечательную деталь конструкционного толка.
Разделение датчиков движения на группы
Все существующие приборы контроля движения условно разделяются на три группы:
- активные устройства;
- пассивные устройства;
- комбинированные устройства.
Отличаются одни от других технологическими особенностями.
Активные устройства – конструкции обычно выполнены по схеме приёмопередающих приборов, которыми рабочий сигнал излучается и воспринимается как отражённый от предметов.

Ещё одно исполнение устройства контроля и включения/отключения периферийного оборудования. Эта конструкция действует по принципу излучения и восприятия радиоволн. Это так называемый датчик движения с радиоканалом
Конструкции пассивного типа обычно работают по схеме получения сигнальных волн от внешнего мира. То есть здесь работает только техника приёма.
Комбинированные датчики, соответственно, сделаны с учётом двух отмеченных вариантов.
Львиная доля всего имеющегося ассортимента приходится на инфракрасные датчики, которые с точки зрения конструктивных особенностей относятся к разряду пассивных приборов. Это самое доступное и экономически оправданное оборудование для бытового применения.
Принцип действия инфракрасных приборов
Анализ теплового излучения – вот основа действия этого вида приборов, призванных контролировать перемещение людей. Для этого в конструкцию устройства внедрён высокочувствительный сенсор.

Широко распространённая конструкция инфракрасного действия: 1 – крышка корпуса; 2 – многоэлементная линзовая система; 3 – ограничитель зоны охвата; 4 – электроника на сенсорном управлении; 5 – блок питания и основание (+)
Элемент реагирует на тепловое фоновое излучение (от человека), отправляет сигнал электронной схеме сравнения, где определяется момент срабатывания. Чувствительность сенсора усиливается за счёт специальной линзы, установленной на пути следования тепловых волн.
Конструкции современных датчиков движения наделяются многоэлементными линзовыми системами. Такое решение делает возможным охватывать значительные площади подконтрольные датчикам. Например, установленный на высоте 4 м от уровня пола один инфракрасный датчик способен контролировать движение на площади 20-25 м 2 .

Простейшая конструкция системы инфракрасного действия. Недорогой для приобретения, легко устанавливаемый, просто настраиваемый прибор. Для настройки используются три переменных резистора
Каждый отдельно взятый прибор оснащается настроечным электронным модулем. При помощи специальных регуляторов (переменных резисторов или подобных элементов) устанавливается уровень чувствительности и время действия. Настройкой уровня чувствительности определяется работоспособность прибора в тех или иных условиях освещённости.
А система настройки по времени устанавливает временные границы сброса активного действия (возврата устройства в режим отслеживания). Эта граница может составлять от 1 секунды до 60 минут.

Настроечный модуль инфракрасного датчика, позволяющий выполнять гибкую регулировку: 1 – настройка чувствительности по движению объектов; 2 – установка времени включенного состояния; 3 – регуляция яркости ламп светового прибора
Также есть датчики движения с конструктивным исполнением, где поддерживается функция регуляции яркости света ламп. Эти приборы могут настраиваться на плавное изменение яркости сразу после замыкания цепи, включать освещение с некоторой задержкой.
Как подключить устройство в цепь освещения
Для датчиков движения с автоматической функцией управления осветительными приборами характерна потолочная установка. Приборы рассчитаны на крепление по схеме накладного монтажа. Однако не менее часто приборы контроля движения монтируют и на стенах.

Датчики движения настенного монтажа. Этот вид приборов не даёт того охвата контроля площади, какой дают потолочные конструкции, но используются настенные устройства тоже достаточно активно
Традиционные места установки – это помещения небольшой площади: жилые квартиры, офисы, вспомогательные помещения.
Следует подчеркнуть, что подключение датчиков движения возможно не только с целью коммутации приборов света. Этими же устройствами удобно переключать из одного режима в другой системы вентиляции, отопления и прочие.
Подключение приборов допускается в условиях нормальной окружающей среды. Использоваться приборы могут только внутри закрываемых помещений. Между тем, класс защиты этих устройств соответствует стандарту EN 60669-2-1.
Оптимальной высотой установки приборов контроля движения считается значение 2,5 м. Если соблюдается такое условие, радиус зоны чувствительности составит не менее 3,5 м. Большая часть городских и частных жилых зданий имеют помещения именно с такой высотой.

Стандартные параметры контроля, какими обладают инфракрасные приборы. Получены экспериментальным путём с участием в экспериментах устройств разного исполнения (+)
Монтажные работы должны исполняться лицами, имеющими профессиональные навыки работы с электрическим (электронным) оборудованием. Производство всех монтажных операций допустимо лишь при обесточенной линии электропередачи на месте монтажа.
Схемные решения для монтажа могут быть разными в зависимости от пользовательских потребностей. Часто применяется схема подключения осветительных приборов через датчик движения, задействованный в паре с обычным выключателем.

Схема подключения в составе электрической сети, когда вместе с датчиком движения устанавливается обычный выключатель (+)
Рассмотрим этот вариант пошаговой инсталляцией.
Установка датчика движения с выключателем
Первым шагом пользователя обычно является выбор способа подводки к телу датчика движения. Корпус датчика предварительно должен быть вскрыт. Разобрать корпус несложно. Нужно шлицевой отвёрткой слега поддеть край основания в точке расположения защёлки.
Допустимы два варианта подвода кабеля:
- ввод сзади – как правило, применяется для скрытой проводки, конец которой выведен сквозь отверстие в потолке;
- боковой подводили сбоку – используется для .
В любом случае, необходимо удалить временную заглушку имеющегося входного отверстия.

Перед монтажом необходимо подготовить крепежные элементы, осмотреть датчик, а после – аккуратно вскрыть его корпус
Второй шаг – подключение проводников кабеля по месту назначения. Место назначения – точки клемм, отмеченные на корпусе прибора соответствующими символами (L, N, L1). В зависимости от производителя прибора, а также конфигурации устройства обозначения могут отличаться.
Шаг третий предполагает установку датчика движения – непосредственно крепление прибора к потолку. Под крепёж на корпусе основания прибора имеются отверстия. Через эти отверстия производится крепление.
Если потолок бетонный, предварительно точки крепежа следует разметить, рассверлить, снабдить дюбелями. Завершив крепление к потолку, к основанию прибора пристёгивают крышку и протирают всю конструкцию мягкой ветошью.

Для подвесных потолочных конструкции используют встроенные датчики движения. Для крепления корпуса предусмотрены прижимные пластины (+)
Шаг четвёртый – настройка прибора, суть которой заключается в установке требуемых значений на сервисных потенциометрах.
Классическое исполнение приборов обычно сопровождается тремя сервисными потенциометрами:
- время задержки (Time);
- яркость (Lux);
- чувствительность (Meter).
Первым потенциометром можно выставить требуемые параметры задержки на отключение (то есть после того, как лампа загорится, она погаснет только по истечении заданного времени).
Вторым задают режим освещённости (минимальное значение для включения в полной темноте). Потенциометром три устанавливают степень чувствительности на движение. Обычно изначально чувствительность ставят на минимум.

Варианты наличия регулировочных элементов в зависимости от модификации приборов. Верхняя половина – используются на простых устройствах с коммутацией одной группы внешних приборов. Нижняя половина – усложнённые конструкции с коммутацией двух групп внешних приборов (+)
Пятый шаг установки – тестирование датчика движения. Для выполнения этого действия следует воспользоваться соответствующей функцией (Test), которая включается установкой потенциометра (Time) в тестируемое положение (Test). Установив потенциометр на этой отметке, систему подключают к сетевому напряжению.
После подачи тока в линию следует выждать не менее 1 минуты. Это время необходимо для инициализации устройства, его вхождения в рабочий режим. Тестирование устройства может выполняться без подключения световых приборов. Контроль включения или отключения индицируется светодиодом, выведенным на переднюю панель.

Поочередно вращая регулятор освещенности и чувствительности, выбирают нужный режим работы датчика. Отдельно выставляют время задержки освещения (+)
В тестовом режиме работы датчика нужно активировать движение в границах зоны чувствительности. Если датчиком будет обнаружено движение, контрольный светодиод на передней панели должен зажигаться на короткое время (2-3 сек.). Вращая потенциометр чувствительности (Meter), подгоняют нужный уровень.
Аналогичным образом или с незначительной коррекцией осуществляется установка и настройка любых других приборов подобного класса (инфракрасных). Некоторые отличия обычно могут наблюдаться у приборов, рассчитанных на подключение нескольких нагрузочных каналов.
В составе таких конструкций могут устанавливаться дополнительные регуляторы и увеличиваться число клемм на подключение.
На нашем сайте есть подборка статей, посвященных выбору, установке и использованию датчиков движения для освещения. Советуем ознакомиться:
Завершая обзор, следует добавить информацию по техническим требованиям к таким приборам, как датчики движения.
Так, нагрузочная способность устройств не превышает обычно 1 кВт, а максимальная сила тока коммутации составляет не более 10А. Приборы рассчитаны на работу в сетях переменного тока с частотой 50-60 Гц при номинальном значении напряжения 230 В.
Об этих базовых параметра необходимо помнить, прежде чем подключать датчики для решения конкретных задач.
Поделитесь с читателями вашим опытом подключения и применения датчиков движения. Пожалуйста, оставляйте комментарии, задавайте вопросы по теме статьи и участвуйте в обсуждениях – форма для отзывов расположена ниже.
Для управления освещением применяются специализированные датчики движения. Они выдают сигнал во время, пока в поле зрения движется объект. Инфракрасные датчики реагируют только на тела, излучающие тепло, то есть – на живые объекты. Датчики ультразвуковые и микроволновые распознают все движущиеся объекты.
Отличием датчиков, использующихся для включения света, от устройств, применяемых для охранной сигнализации, является дополнительные функции. Они контролируют уровень освещенности в зоне работы, не включая свет в дневное время.
А еще – при прекращении движения снимают сигнал управления с некоторой задержкой. Это нужно, чтобы исключить мгновенные отключения света в моменты, когда человек временно перестал двигаться. Ведь в поле зрения датчика не предполагается непрерывного движения. Пользователь может нагнуться, чтобы подобрать с земли предмет, встать спиной к датчику и открывать навесной замок, остановиться и поговорить по телефону. Не все датчики реагируют на небольшие по амплитуде движения. Если их не снабдить регулируемой задержкой перед отключением, вместо комфорта пользователь получит обратный эффект.
Классификация датчиков по конструкции
Простейший датчик содержит три контакта. Их назначение указано в таблице.
Нулевой проводник – общий для датчика и лампы, коммутация фазы происходит через схему самого датчика.
Датчики движения интегрируются в некоторые модели светильников. При этом светильники с инфракрасными датчиками используются в помещениях и подъездах, ультразвуковые – на улице, а микроволновые применяются в любых местах. Дополнительно в конструкцию устанавливается фотореле для исключения активации светильника в светлое время суток.
Недостаток такой конструкции – светильник направлен точно в место, где контролируется движение. Не всегда требуемое положение датчика совпадает с площадью для освещения. При необходимости отстройки положения от других осветительных приборов, засвечивающих фотореле в темное время и мешающих правильной работе светильника, его приходится поворачивать в место, где свет нужен меньше всего.
Поэтому для некоторых помещений целесообразнее установка светильников с акустическими датчиками, реагирующими на звук. Но и у них есть недостатки. Если вы, входя в помещение ночью, стараетесь не шуметь, чтобы не разбудить спящих в соседних комнатах людей, то двигаться будете в полной темноте.
В некоторые датчики движения встроена дополнительная функция контроля звука. К примеру, ДД-026 (029, 035) имеют переключатель режимов, позволяющий использовать его только в режиме датчика движения или контролировать движение совместно со звуком.
Какие лампы использовать с датчиками движения
Применять можно любые лампы, но избегать использования энергосберегающих, так как:
- за время, пока энергосберегающая лампа разгорится, актуальность ее включения теряется;
- энергосберегающие лампы требуют выдержки по времени между отключением и повторным включением. Если это условие не соблюдается, лампа выйдет из строя, не успев обеспечить экономию от применения датчика движения.
Контактная система датчика рассчитана на небольшой ток нагрузки, подключаемой напрямую. При выборе мощности ламп и их количества нельзя превышать эту величину. При подключении к датчику нагрузки, превышающей коммутируемую им мощность, используется схема с магнитным пускателем.
Светильники с лампами ДНаТ и ДРЛ не используются с датчиками движения из-за значительного времени розжига их ламп.
Расположение датчиков движения
Чтобы датчик движения правильно работал, нужно его грамотно расположить. Распространенные и недорогие инфракрасные датчики имеют особенность: лучше всего движение они распознают, если объект движется перпендикулярно их горизонтальной оси. При движении в направлении датчика срабатывание происходит на большем расстоянии, чем если бы объект проходил мимо.

В поле зрения датчиков не должно быть мертвых зон. Препятствия на участке: кусты, строения, ограды – заслоняют движущийся объект от датчика.
Еще одна проблема – датчик не должен ловить движение за пределами контролируемой территории. Вряд ли Вам понравится, если он сработает при появлении прохожих за забором или при перемещениях соседей на прилежащих территориях. Поэтому чувствительность датчика не должна быть чрезмерной, а его расположение – исключать контроль ненужных зон.
Датчики выпускаются с разными углами охвата контролируемой территории. В каждом случае стоит продумать, в каком месте его расположить, чтобы максимально контролировать требуемую площадь. И выбрать модель на требуемый угол, чтобы не захватывать соседние участки.
Поскольку в состав датчика движения для включения света входит фотореле, то его нельзя направлять на осветительные приборы, включаемые как самим устройством, так и работающие независимо от него. В первом случае после включения фотореле сразу выдаст команду на отключение, во втором – включения не произойдет никогда.
Инфракрасные датчики чувствуют не только тепло от движущихся предметов. Они реагируют на теплые потоки воздуха от нагретых поверхностей. Это – нагревательные и отопительные приборы, вентиляторы. Ветки деревьев, раскачиваемые ветром, также определяются инфракрасным датчиком как движущийся объект. Эти помехи нужно обязательно выявить и исключить из контролируемой зоны.
В сложных случаях помогает применение двух и более датчиков движения. Это увеличивает стоимость комплекса, но помогает избавиться от проблем, не разрешимых с помощью только одного устройства.
Подключение датчиков движения
Классическая схема для подключения датчика движения проста. Он работает вместо клавишного выключателя, с одним усложнением: для работы ему нужно питание. По расположению кабелей есть два варианта монтажа:
- кабель питания приходит в датчик, кабель на светильник (светильники) уходит из датчика;
- кабель от датчика отправляется в монтажную коробку, где соединяется с кабелем питания и светильниками.
Выбор варианта выбирается для конкретного случая так, чтобы затратить минимальное количество кабельной продукции.
Одно из часто используемых дополнений в классическую схему – установка клавишного выключателя для независимого включения света. Это удобно при ремонте освещения, замене ламп: не нужно ожидать темного времени суток для того, чтобы проверить работу осветительных приборов. Да и некоторые действия на контролируемой датчиком территории требуют постоянного наличия освещения. Вряд ли Вам захочется пообщаться с собеседником, сидя на скамейке, в кромешной темноте.

Для реализации схемы с выключателем без монтажной коробки не обойтись.
Отправим материал вам на e-mail
Автоматическое включение света во дворе, в комнатах позволит вам сэкономить на электричестве и обезопасить жилье. Лампы или фонари будут включаться при движении человека. Чтобы узнать, как подключить датчик движения для освещения, внимательно прочитайте эту статью. Мы расскажем о всех нюансах выбора, установки и настройки, которые пригодятся вам, чтобы установить устройство самостоятельно, не прибегая к дорогостоящей помощи электриков.
Все датчики движения по типу питания можно разделить на автономные и проводные. Первые работают на батарейках или других элементах питания, но встречаются не часто. Вторые более распространены, но требуют подключения (см. ниже).
По типу действия приборы можно разделить на активные и пассивные. Активные датчики работают по принципу радара или эхолота. Реагируют на перемещение объекта (принцип основан на эффекте Доплера – волна отражается от движущегося и покоящегося предмета по-разному). Они бывают:
- Ультразвуковые (УЗ). Испускают ультразвук на частотах, не слышимых человеком. Домашние животные улавливают сигнал и могут проявлять беспокойство, так что данный тип прибора не подойдет, если у вас есть собака или кот.

- Микроволновые (СВЧ), они же — радиопередатчики. Из-за потенциального вреда микроволнового излучения, испускаемого ими постоянно, для человека подходят только для использования в тех местах, где люди появляются редко.

- К пассивным датчикам относятся инфракрасные (ИК) датчики движения. Они абсолютно безопасны, потому что не излучают никаких волн, а только улавливают испускаемое объектом тепло. Настройки позволяют отрегулировать чувствительность так, чтобы прибор реагировал, например, на температуру 36,6. Таким образом, устройство срабатывает, если в радиусе действия появляется человек. Однако ИК-датчики, идеальные для оснащения помещений, категорически не подходят для применения на улице: солнечные лучи, потепление или похолодание, изменение освещенности плохо на них влияют.

Наконец, бывают комбинированные датчики движения. Они дороже, но позволят компенсировать все минусы каждого вида.
Плюсы и минусы использования
Положительные стороны использования датчиков движения для освещения очевидны:
- не нужно оставлять лампы или фонари включенными, если вы собираетесь вернуться домой в темное время – экономится электричество;
- если на территорию проникнет посторонний – прибор сработает и освещение включится, вы не столкнетесь с неприятной неожиданностью в темноте;
- при монтаже в помещении, например, в коридоре , свет будет гореть именно в то время, пока вы там находитесь – это удобно, избавляет от необходимости передвигаться на ощупь.
Однако, есть и некоторые минусы:
- ложные срабатывания – дешевые датчики реагируют даже на покачивание веток деревьев, не говоря уже о пробегающих собаках, кошках и пролетающих насекомых;
- оснащение территории устройствами даст злоумышленникам информацию: здесь живет обеспеченный человек. Часто крадут и сами датчики;
- от недорогих датчиков движения для освещения больше проблем, чем пользы, поэтому к минусам стоит отнести и стоимость оборудования.
Избежать ложных срабатываний позволит приобретение датчика с функцией игнорирования животных. Вы можете выставить массу объекта, на который не нужно реагировать – например, до 25 или до 40 килограммов, что вполне достаточно для собаки средних размеров. Поможет и монтаж устройства на достаточной высоте или размещение его над козырьком.

Однако главным для корректной работы является правильная установка устройства.
Cхема подключения датчика движения для освещения
ВНИМАНИЕ!
Вы можете самостоятельно подключить датчик движения для освещения дома, если знаете, как работать с электросетью. В случае, если вы ни разу не устанавливали (процедуры похожи) – вызывайте профессионала, не рискуйте здоровьем или жизнью.
Каждый датчик движения оснащен линзой Френеля. Она довольно хрупкая, поэтому при работе следует быть аккуратным.
Ниже мы подробно, с иллюстрациями расскажем вам, как подключить датчик движения для освещения.
Итак, приступим. Сначала, исходя из характеристик вашего датчика, определите место его положения. Устройство не рекомендуется устанавливать рядом с , нагревательными элементами, окнами или дверями. Сомнительна польза от датчиков в помещениях, где человек длительное время малоподвижен (например, в туалете). Мы рассмотрим монтаж прибора для освещения придомовой территории.

- Прежде, чем приступить к монтажу, обесточьте объект.

- Внимательно изучите инструкцию, выставьте требуемые настройки – они зависят от марки, принципа работы прибора.


Размечаем место установки устройства
- Вы можете выбрать два варианта подключения датчика для освещения: с выключателем или без. Выключатель позволит вам оставить освещение работающим на необходимый промежуток времени. В соответствии с выбранным методом, подключите прибор по схеме.

Подключаем устройство согласно схеме

Удивитесь: обсудим, как подключить датчик движения к лампочке, дадим советы по доработке схемы. Заметили, что утомляет, когда приходится тянуть «землю» на эту ветку, можно сэкономить, поступая иначе. Случается, блок ломается, нет желания покупать новый, зато удастся познакомиться близко с устройством. Опишем примерный состав сложных модулей, настраивающихся на уровень освещенности, чувствительность, длительность залипания контактов реле (время, в течение которого будет подаваться свет, пока движение отсутствует).
Датчик движения: назначение
Область покрытия датчика
Датчик движения как подключить. Датчик движения назовем усложненным вариантом сенсоров освещенности, один корпус способен совместить функции обоих. Применяется преимущественно, чтобы в темноте не искать выключатель иллюминации. При приближении движущегося объекта произвольной категории датчик подает питание освещению. Управление ведется фазой. Положено согласно технике безопасности, реализовано схемой.
Перед обслуживанием системы, заменой лампочек потрудитесь выключить защитные автоматы, датчик движения может в каждую секунду подать питание, если выполнятся заданные условия.
Характеристики датчиков движения
Установка датчика движения выполняется для включения света, первейшей цифрой считается максимальная мощность нагрузки. Типичное значение параметра составляет 40 Вт, явно ниже лампочки Ильича. Схема подключения датчика движения к прожектору определена числом проводов. Объясним разницу ниже. Характеристики датчиков движения разбивают группами.
Количество отслеживаемых параметров позволит оценить сферу применимости прибора. Хотя называется датчиком движения, настраивается реагировать по следующим категориям параметров:

Видите, хороший прибор рассчитан покрыть все случаи жизни, даже плохой содержит минимум две настройки: общая яркость освещения, таймер. Чувствительность отбрасываем, микрофон вовсе считается изыском. Яркость освещения позволит добиться срабатывания только в темное время суток. Производя подключение датчика движения, потрудитесь правильно выставить регулятор. Один конец снабжен значком Луны, другой – Солнца. Придётся проводить натурный эксперимент, образно говоря. Дождаться нужного времени суток, начать играться с настройками.

Датчики движения
Время выключения вольны выставить днем. Шкала лишена градуировки, ориентироваться придется часами. Что касается чувствительности, определяет степень изменения освещенности. Главное не прогадать, зайди Луна за тучку, не включилась бы иллюминация. Случилось — избегайте удивляться, прямиком начинайте подстраивать чувствительность датчика (переменный резистор). Что делать, если настройка отсутствует, требуется поменять. Магазин откажет в возврате полностью исправного прибора, которому вздумалось ловить Луну.
Устройство датчика движения: меняем настройки, не предусмотренные производителем
Перед подключением датчика движения к прожектору решили проверить, оказалось, работает неправильно. Вскроем прибор доработать, продавец заметит, прощай гарантия. Стоит штуковина недорого, паяльник дома припасен, закроем глаза на возможность потерять шикарное сервисное обслуживание. Ниже опишем принципы работы датчика движения подробно.
- Начинается получением питания. Датчик движения снабжается нулевым проводом. Встречаются модели без него, внутри просто используется локальная общая шина. Чаще на входе стоит трансформатор, понижающий напряжение, выполняющий развязку по току с источником (распределительный щит дома). Нужен нулевой провод – замкнуть первичную обмотку. Альтернативным вариантом ставят диодный мост, внутри располагается общая шина. Вслед выпрямителю стоит преобразователь напряжения. Микросхема, на вход которой подается нестабильный номинал, с выхода снимается приличное питание начинки датчика движения.
- Реле снабжают выпрямленным напряжением, «земля» разорвана одним-двумя транзисторными вентилями. Включиться подать свет бессильно. Доступно доработать прибор, поставив на пути заземления (не питания) дополнительно тумблер. Случись коллизия, датчик движения выключается при необходимости.
- Чувствительным элементом, распознающим движение, ставят фототранзистор. Задачей назовем определение изменения потока. Задаётся режим, на выходе формируется положительный, либо отрицательный импульс.
- Сердцем датчика движения считается модуль, составленный несколькими операционными усилителями. Количество равно числу функций.
Определение общей освещенности происходит заданием рабочих точек ключевых транзисторов при помощи фоторезистора, переменного резистора. Вкупе определяют порог срабатывания. Работай предварительно схема круглосуточно (рекомендуется в светлое время суток прикрывать зрачок датчика колпачком), позволяет закладывать условия выбора, сработает реле или нет.
Видите, все просто, как дважды два. Избегайте уточнять физические основы работы датчика Холла, отлаживая схему. Можем изменять настройки схемы, часть элементов на усмотрение. Ключевыми признаны реле, настроенное на работу от определенного напряжения, и микросхема с операционными усилителями. Увеличивая емкость зарядного конденсатора, можем продлить время тайм-аута. Поддаются изменению другие параметры.
Функция первого каскада
Первый каскад отделен от чувствительного элемента конденсатором. Требуется, что на вход поступали изменения потока фотонов: только движение прекращается, ступень прерывает работу. Возобновление пространственных вариаций повторяет цикл. Обеспечивается выключение каскада, если снаружи отсутствуют изменения.
Функция второго каскада
Второй каскад определяет чувствительность. Принимает сигнал первого операционного усилителя, регулируется в широких пределах переменным резистором, цепью обратной связи.
Функция третьего каскада
Третий каскад воспринимает раздельно на входы положительные и отрицательные импульсы, нивелируя различие. Прибору нет дела, уменьшается или увеличивается поток фотонов, движение бы уловить. Каскад заряжает полярный конденсатор (производится нивелирование), который отдает энергию через резистор, определяя тайм-аут выключения системы. Напряжение послужит входной характеристикой финишной ступени.
Функция четвертого каскада
Четвертый каскад операционных усилителей формирует напряжение, открывающее ключевые транзисторы, через которые на реле подается схемная земля.
Процесс монтажа датчика движения

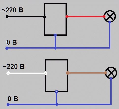
Схема подключения датчика движения к прожектору определена конструкцией. Различают исполнения с двумя и тремя проводами:
- Три провода раскрашиваются красным, синим, черным. Первый используется для подачи фазы лампам, синий является схемной землей, черный подводит питание 230 вольт датчику движения. Природа снабдила другой раскраской: коричневый аналог красного, подает фазу на иллюминацию, синий считается землей, белый подводит 230 вольт датчику. Чтобы проще разобраться, рядом помещаем рисунок (для справки – подробнее читайте инструкцию), в цветах показан схематично расклад.
- Два провода, когда земля функционированию датчика не нужна. Приборы ставят вместо выключателей в силу особенности. Присутствуют разные по цвету провода, потребуется воспользоваться инструкцией датчика.
Помимо прочего цветные провода легко отстыковываются, можно поставить свои цвета без проблем. Помогает ориентироваться. Заземление к датчику движения подводится редко, читайте мелким недостатком. На рисунке схема подключения датчика движения освещения дана в двух вариантах для разного цвета оплетки. Речь идет про три провода. Подключение датчика движения для освещения двумя жилами не рассматривали, подключение предельно простое: прибор ставится в разрыв фазы. Цвет жил монтируется согласно инструкции.
Полагаем, теперь каждый читатель установит датчик движения, миссия авторов портала ВашТехник завершена.
