Самый распространенный материал встроительстве — это железобетон. Он сочетает в себе бетон и стальную арматуру,рационально уложенную в конструкции для восприятия растягивающих и сжимающихусилий.
Бетон хорошо сопротивляется сжатию ихуже – растяжению. Эта особенность бетона неблагоприятна для изгибаемых ирастянутых элементов. Наиболее распространенными изгибаемыми элементами зданияявляются плиты и балки.
Для компенсации неблагоприятныхпроцессов бетона, конструкции принято армировать стальной арматурой. Армируютплиты сварными сетками, состоящими из стержней, расположенных в двух взаимноперпендикулярных направлениях. Сетки укладывают в плитах таким образом, чтостержни их рабочей арматуры располагались вдоль пролета и воспринималирастягивающие усилия, возникающие в конструкциях при изгибе под нагрузкой, всоответствии с эпюрой изгибающих нагрузок.
Вусловиях пожара плиты подвергаются воздействию высокой температуры снизу,уменьшение их несущей способности происходит в основном за счет сниженияпрочности нагревающейся растянутой арматуры. Как правило, такие элементыразрушаются в результате образования пластического шарнира в сечении смаксимальным изгибающим моментом за счет снижения предела прочностинагревающейся растянутой арматуры до величины рабочих напряжений в ее сечении.
Обеспечение пожарнойбезопасности здания требует усиления огнестойкости и огнесохранностижелезобетонных конструкций. Для этого используются следующие технологии:
- армирование плит производитьтолько вязаными или сварными каркасами, а не отдельными стержнями россыпью;
- во избежание выпучивания продольной арматуры при ее нагреве вовремя пожара необходимо предусмотреть конструктивное армирование хомутами илипоперечными стержнями;
- толщина нижнего защитного слоя бетона перекрытия должна бытьдостаточной для того, чтобы он прогревался не выше 500°С и после пожара неоказывал влияние на дальнейшую безопасную эксплуатацию конструкции.Исследованиями установлено, что при нормируемом пределе огнестойкости R=120, толщиназащитного слоя бетона должна быть не менее 45 мм, при R=180 — не менее 55 мм,при R=240 — не менее 70 мм;
- в защитном слое бетона на глубине 15–20 мм со стороны нижнейповерхности перекрытия следует предусмотреть противооткольную арматурную сеткуиз проволоки диаметром 3 мм с размером ячейки 50–70 мм, снижающую интенсивностьвзрывообразного разрушения бетона;
- усиление приопорных участков тонкостенных перекрытий поперечнойарматурой, не предусмотренной обычным расчетом;
- увеличение предела огнестойкости за счет расположения плит,опертых по контуру;
- применение специальных штукатурок (с использованием асбеста иперлита, вермикулита). Даже при малых величинах таких штукатурок (1,5 — 2 см)огнестойкость железобетонных плит увеличивается в несколько раз (2 — 5);
- увеличение предела огнестойкости за счет подвесного потолка;
- защита узлов и сочленений конструкций слоем бетона с требуемымпределом огнестойкости.
Эти меры обеспечат должную противопожарную безопасность здания.Железобетонная конструкция приобретет необходимую огнестойкость иогнесохранность.
Используемая литература:1.Здания и сооружения, и их устойчивостьпри пожаре. Академия ГПС МЧС России, 20032. МДС 21-2.2000.Методические рекомендации по расчету огнестойкости железобетонных конструкций.- М. : ГУП «НИИЖБ», 2000. — 92 с.
Таблица 2.18
Легкий бетон плотностью? = 1600 кг/м3 с крупным заполнителем из керамзита, плиты с круглыми пустотами количеством 6 шт., опирание плит — свободное, по двум сторонам.
1. Определим эффективную толщину многопустотной плиты tэф для оценки предела огнестойкости по теплоизолирующей способности согласно п. 2.27 Пособия:
где — толщина плиты, мм;
- — ширина плиты, мм;
- — количество пустот, шт.;
- — диаметр пустот, мм.
- 2. Определяем по табл. 8 Пособия предел огнестойкости плиты по потере теплоизолирующей способности для плиты из тяжелого бетона часть с эффективной толщиной 140 мм:
Предел огнестойкости плиты по потере теплоизолирующей способности
3. Определим расстояние от обогреваемой поверхности плиты до оси стержневой арматуры:
![]()
где — толщина защитного слоя бетона, мм;
- — диаметр рабочей арматуры, мм.
- 4. По табл. 8 Пособия определяем предел огнестойкости плиты по потере несущей способности при а = 24 мм, для тяжелого бетона и при опирании по двум сторонам.
Искомый предел огнестойкости находится в интервале между 1 ч и 1,5 ч, определяем его методом линейной интерполяции:
Предел огнестойкости плиты без учёта поправочных коэффициентов — 1,25 ч.
- 5. Согласно п. 2.27 Пособия для определения предел огнестойкости пустотных плит применяется понижающий коэффициент 0,9:
- 6. Определяем полную нагрузку на плиту, как сумму постоянной и временной нагрузок:
- 7. Определяем отношение длительно действующей части нагрузки к полной нагрузке:
![]()
8. Поправочный коэффициент по нагрузке согласно п. 2.20 Пособия:

- 9. По п. 2.18 (ч. 1 а) Пособия принимаем коэффициент? для арматуры А-VI:
- 10. Определяем предел огнестойкости плиты с учётом коэффициентов по нагрузке и по арматуре:
Предел огнестойкости плиты по несущей способности составляет R 98.
За предел огнестойкости плиты принимаем меньшее из двух значений — по потере теплоизолирующей способности (180 мин) и по потере несущей способности (98мин).
Вывод: предел огнестойкости железобетонной плиты составляет REI 98
Железобетонные конструкции благодаря их негорючести и сравнительно небольшой теплопроводности довольно хорошо сопротивляются воздействию агрессивных факторов пожара. Однако они не могут беспредельно сопротивляться пожару. Современные железобетонные конструкции, как правило, выполняют тонкостенными, без монолитной связи с другими элементами здания, что ограничивает их способность осуществлять свои рабочие функции в условиях пожара до 1 ч, а иногда и менее. Еще меньшим пределом огнестойкости обладают увлажненные железобетонные конструкции. Если повышение влажности конструкции до 3,5% увеличивает предел огнестойкости, то дальнейшее повышение влажности бетона плотностью более 1200 кг/м 3 при кратковременном действии пожара может вызвать взрыв бетона и быстрое разрушение конструкции.
Предел огнестойкости железобетонной конструкции зависит от размеров ее сечения, толщины защитного слоя, вида, количества и диаметра арматуры, класса бетона и вида заполнителя, нагрузки на конструкцию и схемы ее опирания.
Предел огнестойкости ограждающих конструкций по прогреву — противоположной огню поверхности на 140°С (перекрытия, стены, перегородки) зависит от их толщины, вида бетона и его влажности. С увеличением толщины и уменьшением плотности бетона предел огнестойкости возрастает.
Предел огнестойкости по признаку потери несущей способности зависит от вида и статической схемы опирания конструкции. Однопролетные свободно опертые изгибаемые элементы (балочные плиты, панели и настилы перекрытий, балки, прогоны) при действии пожара разрушаются в результате нагревания продольной нижней рабочей арматуры до предельной критической температуры. Предел огнестойкости этих конструкций зависит от толщины защитного слоя нижней рабочей арматуры, класса арматуры, рабочей нагрузки и теплопроводности бетона. У балок и прогонов предел огнестойкости зависит еще от ширины сечения.
При одних и тех же конструктивных параметрах предел огнестойкости балок меньше, чем плит, так как при пожаре балки обогреваются с трех сторон (со стороны нижней и двух боковых граней), а плиты — только со стороны нижней поверхности.
Наилучшей арматурной сталью с точки зрения огнестойкости является сталь класса А-III марки 25Г2С. Критическая температура этой стали в момент наступления предела огнестойкости конструкции, загруженной нормативной нагрузкой, составляет 570°С.
Выпускаемые заводами крупнопустотные предварительно напряженные настилы из тяжелого бетона с защитным слоем 20 мм и стержневой арматурой из стали класса А-IV имеют предел огнестойкости 1 ч, что позволяет использовать данные настилы в жилых зданиях.
Плиты и панели сплошного сечения из обычного железобетона при защитном слое 10 мм имеют пределы огнестойкости: арматура из стали классов А-I и А-II — 0,75 ч; А-III (марки 25Г2С) — 1 ч.
В ряде случаев тонкостенные изгибаемые конструкции (пустотные и ребристые панели и настилы, ригели и балки при ширине сечения 160 мм и менее, не имеющие вертикальных каркасов у опор) при действии пожара могут разрушаться преждевременно по косому сечению у опор. Такой характер разрушения предотвращают путем установки на приопорных участках данных конструкций вертикальных каркасов длиной не менее 1/4 пролета.
Плиты, опертые по контуру, имеют предел огнестойкости значительно выше, чем простые изгибаемые элементы. Эти плиты армированы рабочей арматурой в двух направлениях, поэтому их огнестойкость зависит дополнительно от соотношения арматуры в коротком и длинном пролетах. У квадратных плит, имеющих данное соотношение, равное единице, критическая температура арматуры при наступлении предела огнестойкости составляет 800°С.
С увеличением соотношения сторон плиты критическая температура уменьшается, следовательно, снижается и предел огнестойкости. При соотношениях сторон более четырех предел огнестойкости практически равен пределу огнестойкости плит, опертых по двум сторонам.
Статически неопределимые балки и балочные плиты при нагревании утрачивают несущую способность в результате разрушения опорных и пролетных сечений. Сечения в пролете разрушаются в результате снижения прочности нижней продольной арматуры, а опорные сечения — вследствие потери прочности бетона в нижней сжатой зоне, нагревающейся до высоких температур. Скорость прогрева этой зоны зависит от размеров поперечного сечения, поэтому огнестойкость статически неопределимых балочных плит зависит от их толщины, а балок — от ширины и высоты сечения. При больших размерах поперечного сечения предел огнестойкости рассматриваемых конструкций значительно выше, чем статически определимых конструкций (однопролетные свободно опертые балки и плиты), и в ряде случаев (у толстых балочных плит, у балок, имеющих сильную верхнюю опорную арматуру) практически не зависит от толщины защитного слоя у продольной нижней арматуры.
Колонны. Предел огнестойкости колонн зависит от схемы приложения нагрузки (центральное, внецентренное), размеров поперечного сечения, процента армирования, вида крупного заполнителя бетона и толщины защитного слоя у продольной арматуры.
Разрушение колонн при нагревании происходит в результате снижения прочности арматуры и бетона. Внецентренное приложение нагрузки уменьшает огнестойкость колонн. Если нагрузка приложена с большим эксцентриситетом, то огнестойкость колонны будет зависеть от толщины защитного слоя у растянутой арматуры, т.е. характер работы таких колонн при нагревании такой же, как и простых балок. Огнестойкость колонны с малым эксцентриситетом приближается к огнестойкости центрально-сжатых колонн. Колонны из бетона на гранитном щебне обладают меньшей огнестойкостью (на 20%), чем колонны на известковом щебне. Это объясняется тем, что гранит начинает разрушаться при температуре 573°С, а известняки начинают разрушаться при температуре начала их обжига 800° С.
Стены. При пожарах, как правило, стены обогреваются с одной стороны и поэтому прогибаются или в сторону пожара, или в обратном направлении. Стена из центрально-сжатой конструкции превращается во внецентренно сжатую с увеличивающимся во времени эксцентриситетом. В этих условиях огнестойкость несущих стен в значительной степени зависит от нагрузки и от их толщины. С увеличением нагрузки и уменьшением толщины стены ее предел огнестойкости уменьшается, и наоборот.
С увеличением этажности зданий нагрузка на стены возрастает, поэтому для обеспечения необходимой огнестойкости толщину несущих поперечных стен в жилых зданиях принимают равной (мм): в 5… 9-этажных зданиях — 120, 12-этажных — 140, 16-этажных — 160, в домах высотой более 16 этажей — 180 и более.
Однослойные, двухслойные и трехслойные самонесущие панели наружных стен подвергаются действию небольших нагрузок, поэтому огнестойкость этих стен обычно удовлетворяет противопожарным требованиям.
Несущая способность стен при действии высокой температуры определяется не только изменением прочностных характеристик бетона и стали, но главным образом деформативностью элемента в целом. Огнестойкость стен определяется, как правило, потерей несущей способности (разрушением) в нагретом состоянии; признак же обогрева «холодной» поверхности стены на 140° С не является характерным. Предел огнестойкости находится в зависимости от рабочей нагрузки (запаса прочности конструкции). Разрушение стен от одностороннего воздействия происходит по одной из трех схем:
- 1) с необратимым развитием прогиба в сторону обогреваемой поверхности стены и ее разрушением в середине высоты по первому или второму случаю внецентренного сжатия (по нагретой арматуре или «холодному» бетону);
- 2) с прогибом элемента в начале в сторону нагревания, а на конечной стадии в противоположном направлении; разрушение — в середине высоты по нагретому бетону или по «холодной» (растянутой) арматуре;
- 3) с переменной направления прогиба, как и в схеме 1, но разрушение стены происходит в приопорных зонах по бетону «холодной» поверхности или по косым сечениям.
Первая схема разрушения характерна для гибких стен, вторая и третья — для стен с меньшей гибкостью и платформенно опертых. Если ограничить свободу поворота опорных сечений стены, как это имеет место при платформенном опирании, уменьшается ее деформативность и поэтому предел огнестойкости увеличивается. Так, платформенное опирание стен (на не смещаемые плоскости) увеличивало предел огнестойкости в среднем в два раза по сравнению с шарнирным опиранием независимо от схемы разрушения элемента.
Уменьшение процента армирования стен при шарнирном опирании снижает предел огнестойкости; при платформенном же опирании изменение в обычных пределах армирования стен на их огнестойкость практически не влияет. При нагревании стены одновременно с двух сторон (межкомнатные стены) у нее не возникает температурного прогиба, конструкция продолжает работать на центральное сжатие и поэтому предел огнестойкости не ниже, чем в случае одностороннего обогрева.
Основные принципы расчета огнестойкости железобетонных конструкций
Огнестойкость железобетонных конструкций утрачивается, как правило, в результате потери несущей способности (обрушения) за счет снижения прочности, теплового расширения и температурной ползучести арматуры и бетона при нагревании, а также вследствие прогрева не обращенной к огню поверхности на 140° С. По этим показателям — предел огнестойкости железобетонных конструкций может быть найден расчетным путем.
В общем случае расчет состоит из двух частей: теплотехнической и статической.
В теплотехнической части определяют температуру по сечению конструкции в процессе ее нагревания по стандартному температурному режиму. В статической части вычисляют несущую способность (прочность) нагретой конструкции. Затем строят график (рис. 3.7) снижения ее несущей способности во времени. По этому графику находят предел огнестойкости, т.е. время нагревания, по истечении которого несущая способность конструкции снизится до рабочей нагрузки, т.е. когда будет иметь место равенство: М рt (N рt) = М n (М n), где М рt (N рt) — несущая способность изгибаемой (сжатой или внецентренно сжатой) конструкции;
М n (М n), — изгибающий момент (продольное усилие) от нормативной или другой рабочей нагрузки.
К ВОПРОСУ О РАСЧЕТЕ БЕЗБАЛОЧНЫХ ПЕРЕКРЫТИЙ НА ОГНЕСТОЙКОСТЬ
К ВОПРОСУ О РАСЧЕТЕ БЕЗБАЛОЧНЫХ ПЕРЕКРЫТИЙ НА ОГНЕСТОЙКОСТЬ
В.В. Жуков, В.Н. Лавров
Статья опубликована в издании «Бетон и железобетон – пути развития. Научные труды 2-ой Всероссийской (Международной) крнференции по бетону и железобетону. 5-9 сентября 2005 г. Москва; В 5 томах. НИИЖБ 2005, Том 2. Секционные доклады. Секция «Железобетонные конструкции зданий и сооружений»., 2005.»
Рассмотрим расчет предела огнестойкости безбалочного перекрытия на примере, который достаточно часто встречается в практике строительства.Безбалочное железобетонное перекрытие имеет толщину 200 мм из бетона класса при сжатии В25, армированного сеткой с ячейками 200х200 мм из арматуры класса А400 диаметром 16 мм с защитным слоем 33 мм (до центра тяжести арматуры) у нижней поверхности перекрытия и А400 диаметром 12 мм с защитным слоем 28 мм (до ц. т.) у верхней поверхности. Расстояние между колоннами 7м.В рассматриваемом здании перекрытие является противопожарной преградой первого типа по и должно иметь предел огнестойкости по потере теплоизолирующей способности (I), целостности (Е) и несущей способности (R) REI 150.Оценку предела огнестойкости перекрытия по существующим документам можно определить расчетным путем только по толщине защитного слоя (R) для статически определимой конструкции, по толщине перекрытия (I) и по возможности хрупкого разрушения при пожаре (Е). При этом достаточно правильную оценку дают расчеты I и Е, а несущую способность перекрытия при пожаре как статически неопределимой конструкции можно определить только расчетом термонапряженного состояния, используя теорию упруго-пластичности железобетона при нагреве или теорию метода предельного равновесия конструкции при действии статической и тепловой нагрузки при пожаре. Последняя теория является наиболее простой, так как она не требует определения напряжений от статической нагрузки и температуры, а только усилий (моментов) от действия статической нагрузки с учетом изменения свойств бетона и арматуры при нагреве до появления в статически неопределимой конструкции пластических шарниров при превращении ее в механизм.В связи с этим оценка несущей способности безбалочного перекрытия при пожаре сделана по методу предельного равновесия, причем в относительных единицах к несущей способности перекрытия в обычных условиях эксплуатации.Были рассмотрены и проанализированы рабочие чертежи здания, выполнены расчеты пределов огнестойкости железобетонного безбалочного перекрытия по наступлению нормируемых для данных конструкций признаков предельных состояний .Расчет пределов огнестойкости по несущей способности выполнен с учетом изменения температуры бетона и арматуры за 2,5 часа стандартных испытаний.Все термодинамические и физико-механические характеристики материалов конструкции, приведенные в настоящем докладе приняты на основании данных ВНИИПО, НИИЖБ, ЦНИИСК .
ПРЕДЕЛ ОГНЕСТОЙКОСТИ ПЕРЕКРЫТИЯ ПО ПОТЕРЕ ТЕПЛОИЗОЛИРУЮЩЕЙ СПОСОБНОСТИ (I)
Практически прогрев конструкций определяют конечно-разностным или конечно-элементным расчетом с использованием ЭВМ.При решении задачи теплопроводности учитывают изменения теплофизических свойств бетона и арматуры при нагреве.Расчет температур в конструкции при стандартном температурном режиме производят при начальном условии: температура конструкций и внешней среды 20С.Температура среды tс при пожаре изменяется в зависимости от времени согласно .При расчете температур в конструкциях учитывают конвективный Qc и лучистый Qr теплообмены между обогреваемой средой и поверхностью.Расчет температур можно выполнить, используя условную толщину рассматриваемого слоя бетона Xi* от обогреваемой поверхности .Для определения температуры в бетоне вычисляют
Определим по формуле (5) распределение температуры по толщине перекрытия через 2,5 ч пожара.Определим по формуле (6) толщину перекрытий, которая необходима для достижения критической температуры 220С на ее ненагреваемой поверхности за 2,5 часа. Эта толщина равна 97 мм. Следовательно, перекрытие толщиной 200 мм будет иметь предел огнестойкости по потере теплоизолирующей способности не менее 2,5 часов.
ПРЕДЕЛ ОГНЕСТОЙКОСТИ ПЛИТЫ ПЕРЕКРЫТИЙ ПО ПОТЕРЕ ЦЕЛОСТНОСТИ (E)
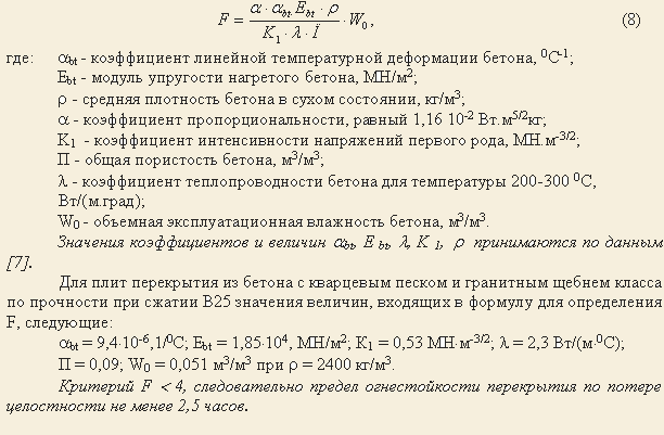
При пожаре в зданиях и сооружениях, в которых применяются бетонные и железобетонные конструкции, возможно хрупкое разрушение бетона, что приводит к потере целостности конструкции. Разрушение происходит внезапно, быстро и поэтому является наиболее опасным.Хрупкое разрушение бетона начинается, как правило, через 5-20 мин от начала огневого воздействия и проявляется, как откол от нагреваемой поверхности конструкции кусков бетона, в результате в конструкции может появиться сквозное отверстие, т.е. конструкция может достигнуть преждевременной огнестойкости по потере целостности (Е).Хрупкое разрушение бетона может сопровождаться звуковым эффектом в виде легкого хлопка, треска различной интенсивности или «взрыва». При хрупком разрушении бетона возможен разлет кусков весом до нескольких килограммов на расстояние до 10-20 м.При пожаре наибольшее влияние на хрупкое разрушение бетона оказывают: собственные температурные напряжения от градиента температуры по сечению элемента, напряжения от статической неопределимости конструкций, от внешней нагрузки и от фильтрации пара через структуру бетона.Хрупкое разрушение бетона при пожаре зависит от структуры бетона, его состава, влажности, температуры, граничных условий и внешней нагрузки, т.е. оно зависит как от материала (бетона), так и от вида бетонной или железобетонной конструкции.Оценку предела огнестойкости железобетонного перекрытия по потере целостности можно выполнить по величине критерия хрупкого разрушения (F), который определяется по формуле, приведенной в : 
ПРЕДЕЛ ОГНЕСТОЙКОСТИ ПЕРЕКРЫТИЯ ПО ПОТЕРЕ НЕСУЩЕЙ СПОСОБНОСТИ (R)
По несущей способности огнестойкость перекрытия определяется также расчетом, что допускается . Решается теплотехническая и статическая задачи.В теплотехнической части расчета определяют распределение температур по толщине плиты при стандартном тепловом воздействии.В статической части расчета определяют несущую способность плиты при пожаре длительностью 2,5 ч.Нагрузку и условия опирания принимают в соответствии с проектом здания. Сочетания нагрузок для расчета предела огнестойкости рассматривают как особые. При этом допускается не учитывать кратковременные нагрузки и включать лишь постоянные и временные длительные нормативные нагрузки.Нагрузки на плиту при пожаре определяются по методике НИИЖБ.Если расчетная несущая способность плиты равна R в нормальных условиях эксплуатации, то расчетное значение нагрузки Р=0,95 R.Нормативная нагрузка при пожаре равна 0,5R.Расчетные сопротивления материалов для расчета пределов огнестойкости принимаются с коэффициентом надежности 0,83 по бетону и 0,9 по арматуре.Предел огнестойкости железобетонных плит перекрытий, армированных стержневой арматурой, может наступить по причинам, которые необходимо учитывать: проскальзывание арматуры на опоре при нагреве контактного слоя бетона и арматуры до критической температуры; ползучести арматуры и разрушения при нагреве арматуры до критической температуры.В рассматриваемом здании применены монолитные железобетонные перекрытия и их несущую способность при пожаре определяем по методу предельного равновесия с учетом изменения физико-механических свойств бетона и арматуры при нагреве .Необходимо сделать небольшое отступление о возможности применения метода предельного равновесия для расчета предела огнестойкости железобетонных конструкций при тепловом воздействии во время пожара.По данным «пока метод предельного равновесия остается в силе, границы несущей способности совершенно не зависят от фактически возникающих собственных напряжений, а следовательно, и от таких факторов, как температурные деформации, смещения опор и т.д.»Но при этом необходимо учитывать выполнение следующих предпосылок: элементы конструкций не должны быть хрупкими до достижения предельной стадии, собственные напряжения не должны влиять на предельные условия элементов.В железобетонных конструкциях эти предпосылки применимости метода предельного равновесия сохраняются, но для этого необходимо, чтобы не было проскальзывания арматуры в местах образования пластичных шарниров и хрупкого разрушения элементов конструкции до достижения предельного состояния. При пожаре наибольший нагрев плиты перекрытия наблюдается снизу в зоне максимального момента, где как правило образуется первый пластический шарнир с достаточной анкеровкой растянутой арматуры при ее значительной деформативности от нагрева для поворота в шарнире и перераспределения усилий в зону опоры. В последней повышению деформативности пластического шарнира способствует нагретый бетон.«Если же метод предельного равновесия можно применить, то собственные напряжения (имеются в виде напряжений от температуры – прим. авторов) не влияют на внутренний и на внешний предел несущей способности конструкций».При расчете методом предельного равновесия предполагается, на это есть соответствующие опытные данные, что плита при пожаре под действием нагрузки разламывается на плоские звенья, соединенные друг с другом по линиям излома линейными пластическими шарнирами.Использование в качестве нагрузки при пожаре части от расчетной несущей способности конструкции в нормальных условиях эксплуатации и одинаковая схема разрушения плиты в обычных условиях и при пожаре позволяют вычислить предел огнестойкости плиты в относительных единицах, независимых от геометрических характеристик плиты в плане.Рассчитаем предел огнестойкости плиты из тяжелого бетона класса по прочности при сжатии В25 с нормативным сопротивлением при сжатии 18,5 МПа при 20 С . Арматура класса А400 с нормативным сопротивлением при растяжении (20С) 391,3 МПа (4000 кг/см2).Изменения прочности бетона и арматуры при нагреве принимаем по .Расчет на излом отдельной полосы панелей производится в предположении, что в рассматриваемой полосе панелей образуются линейные пластические шарниры, параллельные оси этот полосе: один линейный пластический шарнир в пролете с раскрытием трещин снизу и по одному линейному пластическому шарниру у колонн с раскрытием трещин сверху.Наиболее опасными при пожаре являются трещины снизу, где нагрев растянутой арматуры значительно выше, чем в трещинах сверху.Расчет несущей способности R перекрытия в целом при пожаре производится по формуле:
Температура этой арматуры через 2,5 ч пожара равна 503,5 С.Высота сжатой зоны в бетоне плиты в среднем пластическом шарнире (в запас без учета арматуры в сжатой зоне бетона).
Определим соответствующую расчетную несущую способность перекрытия R3 в обычных условиях эксплуатации для перекрытия толщиной 200 мм, при высоте сжатой зоны для среднего шарнира при xc = ; плече внутренней пары Zc=15,8 см и высоте сжатой зоны левого и правого шарниров Хс = Хn=1,34 см, плече внутренней пары Zx=Zn=16,53 см.Расчетная несущая способность перекрытия R3 толщиной 20 см при 20 С.
При этом, естественно, должны быть выполнены следующие требования:а) не менее 20% требуемой на опоре верхней арматуры проходить над серединой пролета;б) верхняя арматура над крайними опорами неразрезной системы заводится на расстояние не менее 0,4l в сторону пролета от опоры и затем постепенно обрывается (l – длина пролета);в) вся верхняя арматура над промежуточными опорами должна продолжаться к пролету не менее чем на 0,15 l.
ВЫВОДЫ
- Для оценки предела огнестойкости безбалочного железобетонного перекрытия должны быть выполнены расчеты его предела огнестойкости по трем признакам предельных состояний: потери несущей способности R; потери целостности E; потери теплоизолирующей способности I. При этом можно использовать следующие методы: предельного равновесия, прогрева и механики трещин.
- Расчеты показали, что для рассматриваемого объекта по всем трем предельным состояниям предел огнестойкости перекрытия толщиной 200 мм из бетона класса по прочности при сжатии В25, армированного арматурной сеткой с ячейками 200х200 мм сталью А400 с толщиной защитного слоя арматуры диаметром 16 мм у нижней поверхности 33 мм и верхней диаметром 12 мм — 28 мм составляет не менее REI 150.
- Данное безбалочное железобетонное перекрытие может выполнять роль противопожарной преграды, первого типа по .
- Оценку минимального предела огнестойкости безбалочного железобетонного перекрытия можно выполнять по методу предельного равновесия при условиях достаточной заделки растянутой арматуры в местах образования пластических шарниров.
Литература
- Инструкция по расчету фактических пределов огнестойкости железобетонного строительных конструкций на основе применения ЭВМ. – М.: ВНИИПО, 1975.
- ГОСТ 30247.0-94. Конструкции строительные. Методы испытаний на огнестойкость. М., 1994. – 10 с.
- СП 52-101-2003. Бетонные и железобетонные конструкции без предварительного напряжения арматуры. – М.: ФГУП ЦПП, 2004. –54 с.
- СНиП-2.03.04-84. Бетонные и железобетонные конструкции, предназначенные для работы в условиях действия повышенных и высоких температур. – М.: ЦИТП Госстроя СССР, 1985.
- Рекомендации по расчету пределов огнестойкости бетонных и железобетонных конструкций. – М.: Стройиздат, 1979. – 38 с.
- СНиП-21-01-97* Пожарная безопасность зданий и сооружений. ГУП ЦПП, 1997. – 14 с.
- Рекомендаций по защите бетонных и железобетонных конструкций от хрупкого разрушения при пожаре. – М.: Стройиздат, 1979. – 21 с.
- Рекомендации по проектированию многопустотных плит перекрытий с требуемой огнестойкостью. – М.: НИИЖБ, 1987. – 28 с.
- Руководство по расчету статически неопределимых железобетонных конструкций. – М.: Стройиздат, 1975. С.98-121.
- Методические рекомендации по расчету огнестойкости и огнесохранности железобетонных конструкций (МДС 21-2.000). – М.: НИИЖБ, 2000. – 92 с.
- Гвоздев А.А.. Расчет несущей способности конструкций по методу предельного равновесия. Гос.издательство строительной литературы. – М., 1949.
Как было сказановыше, предел огнестойкости изгибаемыхжелезобетонных конструкций можетнаступить из-за прогрева до критическойтемпературы рабочей арматуры находящейсяв растянутой зоне.
Всвязи с этим, расчет огнестойкостимногопустотной плиты перекрытия будемопределять по времени прогрева докритической температуры растянутойрабочей арматуры.
Сечениеплиты представлено на рис.3.8.
b p b p b p b p b p
hh 0
A s
Рис.3.8. Расчетноесечение многопустотной плиты перекрытия
Длярасчета плиты ее сечение приводится ктавровому (рис.3.9).
b´ f
x tem ≤h´ f
h´ f
h h 0
x tem >h´ f
A s
a ∑b р
Рис.3.9. Тавровоесечение многопустотной плиты для расчетаее на огнестойкость
Последовательность
расчетапредела огнестойкости плоских изгибаемыхмногопустотных железобетонных элементов



3.Если, то s , tem определяетсяпо формуле

Где вместо bиспользуется
;
Если
,то ее необходимо пересчитать по формуле:

По 3.1.5 определяется t s , cr (критическая температура).
Вычисляется функция ошибок Гаусса по формуле:

По 3.2.7 находится аргумент функции Гаусса.
Вычисляется предел огнестойкости П ф по формуле:

Пример№5.
Дано.Многопустотная плита перекрытия,свободно опирающаяся по двум сторонам.Размеры сечения: b=1200мм, длина рабочего пролета l= 6 м, высота сечения h= 220 мм, толщина защитного слоя а l = 20 мм,растянутая арматура класса А-III,4 стержня Ø14 мм; тяжелый бетон классаВ20 на известняковом щебне, весоваявлажность бетона w= 2%, средняя плотность бетона в сухомсостоянии ρ 0с = 2300 кг/м 3 ,диаметр пустот d n = 5,5 кН/м.
Определитьфактический предел огнестойкости плиты.
Решение:

Длябетона класса В20 R bn= 15 МПа (п. 3.2.1.)
R bu = R bn /0,83= 15/0,83 = 18,07МПа
Для класса арматурыА-III R sn = 390 МПа (п.3.1.2.)
R su= R sn /0,9= 390/0,9 = 433,3 МПа
A s= 615 мм 2= 61510 -6м 2




Теплофизические характеристики бетона:
λ tem= 1.14 – 0,00055450= 0,89 Вт/(м·˚С)
с tem= 710 + 0,84450= 1090 Дж/(кг·˚С)
k= 37,2 п.3.2.8.
k 1= 0,5 п.3.2.9. .
Определяется фактический предел огнестойкости:
Сучетом пустотности плиты ее фактическийпредел огнестойкости необходимо умножитьна коэффициент 0,9 (п.2.27. ).

Литература
Шелегов В.Г., Кузнецов Н.А. «Здания, сооружения и их устойчивость при пожаре». Учебное пособие по изучению дисциплины.– Иркутск.: ВСИ МВД России, 2002. – 191 с.
Шелегов В.Г., Кузнецов Н.А. Строительные конструкции. Справочное пособие по дисциплине «Здания, сооружения и их устойчивость при пожаре». – Иркутск.: ВСИ МВД России, 2001. – 73 с.
Мосалков И.Л. и др. Огнестойкость строительных конструкций: М.: ЗАО «Спецтехника», 2001. — 496 с., илл
Яковлев А.И. Расчет огнестойкости строительных конструкций. – М.: Стройиздат, 1988.- 143с., ил.
Шелегов В.Г., Чернов Ю.Л. «Здания, сооружения и их устойчивость при пожаре». Пособие по выполнению курсового проекта. – Иркутск.: ВСИ МВД России, 2002. – 36 с.
Пособие по определению пределов огнестойкости конструкций, пределов распространения огня по конструкциям и групп возгораемости материалов (к СНиП II-2-80), ЦНИИСК им. Кучеренко. – М.: Стройиздат, 1985. – 56 с.
ГОСТ 27772-88: Прокат для строительных стальных конструкций. Общие технические условия/ Госстрой СССР. – М., 1989
СНиП 2.01.07-85*. Нагрузки и воздействия/ Госстрой СССР. – М.: ЦИТП Госстроя СССР, 1987. – 36 с.
ГОСТ 30247.0 – 94. Конструкции строительные. Методы испытания на огнестойкость. Общие требования.
СНиП 2.03.01-84*. Бетонные и железобетонные конструкции / Минстрой России. – М.: ГП ЦПП, 1995. – 80 с.
1ЭЛЛИНГ –сооружение на берегу со специально устроенным наклонным фундаментом (стапелем), где закладывается и строится корпус судна.
2 ПУТЕПРОВОД –мост через сухопутные пути (или над сухопутным путём) на месте их пересечения. Обеспечивается движение по ним в разных уровнях.
3ЭСТАКАДА –сооружение в виде моста для проведения одного пути над другим в месте их пересечения, для причала судов, а также вообще для создания дороги на некоторой высоте.
4 РЕЗЕРВУАР – вместилище для жидкостей и газов.
5 ГАЗГОЛЬДЕР – сооружение для приемки, хранения и отпуска газав газопроводную сеть.
6доменная печь — шахтная печь для выплавки чугуна из железной руды.
7Критическая температура– температура, при которой нормативное сопротивление металлаR un уменьшается до величины нормативного напряжения n от внешней нагрузки на конструкцию, т.е. при которой наступает потеря несущей способности.
8Нагель -деревянный или металлический стержень, применяемый для скрепления частей деревянных конструкций.
