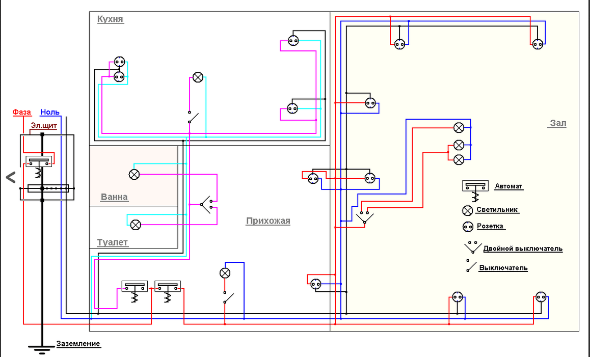
Если Вы решили заменить старую проводку в брежневке либо хрущевке, рекомендуем просмотреть две типовых схемы электропроводки в двухкомнатной квартире панельного дома. Далее мы не только предоставим современные проекты размещения розеток, выключателей и распределительных коробок, но и рекомендации по составлению электрической схемы своими руками.
Как самому начертить план
Если Вы хотите самостоятельно начертить план размещения розеток, выключателей и распределительных коробок в каждой комнате двухкомнатной квартиры, советуем учитывать следующие моменты:
- Не нужно под один автоматический выключатель подключать всю группу розеток либо линию освещения. Желательно самому «разбить» силовую и осветительную линию на несколько групп. К примеру, один автомат отвечает за свет в коридоре и ванной, а второй – за освещение в зале, кухне и спальне. В то же время схема розеточной линии в 2-х комнатной хреущевке должна быть аналогично распределена на несколько групп. О том, мы рассказали в отдельной статье.
- Для того чтобы самостоятельно начертить проектную схему электропроводки в двухкомнатной квартире, используйте ксерокопию плана жилья. В данном документе все размеры комнат выдержаны согласно фактическим значениям, поэтому в дальнейшем, при монтаже, у Вас не возникнет сложностей с разметкой стен.
- и выключателей не нормируется стандартами ГОСТ и правилами , поэтому можете подобрать наиболее подходящее расстояние от пола для Ваших условий.
- В каждой комнате должна быть собственная распределительная коробка, за исключением ванной. Из-за повышенной влажности в ванной комнате, распределительную коробку лучше разместить в коридоре и оттуда выполнить разводку электропроводки для розеток и светильников.
- Как правило, застройщики не проводят электричество на балкон. Это уже делает сам хозяин жилья. Если при Вы решили своими руками, можно вывести отдельный провод от распределительной коробки соседней комнаты, а не напрямую от квартирного щитка.
- В щитке обязательно должна быть установлена защитная автоматика – УЗО и автоматический выключатель, которые защитят проводку в двухкомнатной хрущевке от короткого замыкания, утечки тока и перенапряжения электросети.
- Если комната извилистая (как прихожая на второй из схем, которые мы предоставили ниже), лучше установить несколько светильников, управляемых двухклавишным выключателем. В противном случае будет недостаточно хорошим.
Готовые примеры
Итак, к Вашему вниманию схемы разводки проводки по 2-х комнатной квартире панельного и кирпичного дома:
Как Вы видите, для длинного и извилистого коридора действительно лучше установить несколько люстр, которые сделают освещение более качественным. Что касается розеток, их больше всего на кухне, т.к. здесь нужно подключить множество бытовых электроприборов: вытяжку, электроплиту, холодильник, посудомоечную машину, микроволновку, чайник и т.д.
Чтобы составить схему проводки самостоятельно, рекомендуем изучить следующие статьи:
- Как расположить розетки в квартире:
- Правильное расположение светильников на потолке:
- Как составить схему электропроводки перед ремонтом:
Также возможно вам пригодится схема сборки распределительного щита (один из вариантов):

Единственное отличие — в вашем случае будет больше однополюсных автоматов, т.к. скорее всего групп розеток будет больше. Или же просто на одном автомате будет больше потребителей, если нагрузка не будет превышать 3,5 кВт на один автомат. Как мы и указывали в рекомендациях, розетки были разделены на несколько групп, дополнительно проводка защищена УЗО и . Последнее защитит квартиру от перенапряжения и выхода техники из строя при обрыве нулевого провода, что является нередкой ситуацией в старом жилом фонде.
Надеемся, что предоставленные чертежи были для Вас полезными. Если у Вас возникли сложности при составлении схемы электропроводки в двухкомнатной квартире панельного дома, обязательно задайте их нашим специалистам в категории « »! Наглядные фото и видео примеры электромонтажных работ Вы можете увидеть в статье: своими руками.
Нравится(0)Не нравится(0)
Во время ремонта квартиры достаточно часто становится вопрос как делать проводку в панельном доме?
Ведь от этого вопроса зависит не просто удобство и красота в квартире, но и безопасность проживания в ней. Ведь в отличии от других инженерных сетей, электрическая сеть представляет немалую опасность и пренебрегать правилами ее монтажа выйдет себе дороже.
Прежде всего давайте разберемся, что такое электросеть квартиры и что она включает в себя? Отталкиваясь от этого мы и будем разбирать как ее правильно монтировать, а также рассмотрим различные варианты монтажа допустимые для каждого отдельного случая.

Итак:
- Любая электропроводка в доме панельном или кирпичном начинается с вводного щитка. Он может располагаться на лестничной площадке, как делали в советские времена, либо непосредственно в квартире. Второй вариант более удобен как в плане обслуживания, так и в плане постороннего вмешательства. Но к сожалению, он не всегда осуществим.
- Вводной щиток обычно включает в себя вводной автомат, электросчетчик и групповые автоматы. Если электросчётчик нет возможности перенести с лестничной площадки в квартиру, то в нем располагается вводной автомат и групповые автоматы.
- От вводного автомата провода тянуться к распределительным коробкам. На каждую группу может быть от одной до нескольких распределительных коробок.
Обратите внимание! При питание мощных электроприемников возможен вариант питания непосредственно с группового автомата к электроприемнику. Обычно таким электрооборудованием является разнообразное нагревательное или отопительное оборудование типа бойлеров или электронагревателей. Обустройство дополнительных распределительных коробок в таком случае не целесообразно из-за лишних контактных соединений. А при обустройстве любой электрической сети нужно стремится к наименьшему количеству дополнительных соединений.
- В распределительных коробках выполняется подключение к групповому проводу непосредственно линий питания электроприемников. Это могут быть розетки, выключатели, светильники и другое электрооборудование.
Монтаж внутренних электросетей квартиры
Каждый из приведенных выше элементов – вводной щиток, проводка, распределительные коробки и электроприемники имеют определенные правила монтажа. И дабы не распыляться общими фразами и прописными истинами давайте рассмотрим каждый из этих элементов отдельно.
Монтаж распределительного щита
Начнем с распределительного щита. Согласно п. 7.1.22 ПУЭ у каждого обособленного потребителя электрической энергии должен быть собственный распределительный щиток. При этом инструкция требует дабы к щиту был обеспечен свободный доступ, а сам распределительный щит не выступал над поверхностью стены. Но давайте обо всем по порядку.

Итак:
- Распределительный щит нельзя располагать в ванных, уборных, кухнях и других помещениях с повышенной влажностью, а также под ними. В исключительных случаях допускается установка распределительного щита под таковыми помещениями и то только при их соответствующей гидроизоляции.
- Запрещается устанавливать распределительные щиты в помещениях, по которым проходят газопроводы, канализация или внутренние ливнестоки.
- Распределительные щиты должны располагаться в специальных нишах в стене. В противном случае согласно п.11.6 ВСН 59 – 88 он должен монтироваться на высоте не менее 2,2 метров над уровнем пола.
- Все распределительные щиты согласно п. 4.1.18 ПУЭ должны изготавливаться из несгораемых или трудносгораемых материалов. При этом их уровень защиты согласно п.7.1.28 ПУЭ должен быть не ниже IP
- Так же выбирая распределительный щит стоит обратить внимание на его дверцу. Согласно п.4.1.26 ПУЭ они должны иметь запорное устройство. При этом ручка этого запорного устройства не должна выступать, либо должна сниматься.
- Ну и последнее что следует помнить, это то, что, выполняя монтаж распределительного щита своими руками, делать это следует только с использованием медной электропроводки. Требует этого п.7.1.31 ПУЭ.
Монтаж электропроводки
Перед тем как в панельном доме поменять проводку следует определиться с ее типом. Она может быть открытого и закрытого типа.
При этом проводка закрытого типа может монтироваться в бороздах плит, под слоем стяжки или за гипсокартонными стенами. Открытая проводка может монтироваться внутри специальных коробов, либо внутри плинтусов. Каждая из этих технологий имеет свои особенности и недостатки.

Итак:
- Открытая электропроводка в доме из СИП панелей, дерева или других горючих материалов применяется достаточно часто. А вот в панельных, кирпичных и других домах из не горючих материалов преимущественно применяется скрытая проводка. Основные аспекты ее монтажа мы и рассмотрим далее.
- Прежде всего давайте четко определимся что такое скрытая проводка. Согласно п.7.1.37 ПУЭ таковой называется проводка, смонтированная в каналах строительных конструкций в замоноличенных трубах. В качестве исключения допускается монтировать проводку в бороздах под слоем штукатурки или в слое подготовки пола.
Обратите внимание! П. 7.1.37 ПУЭ запрещает монтаж проводки в панелях стен, перекрытий и перегородок, выполненных при их изготовлении. Кроме того, запрещается использовать для прокладки проводки монтажные и температурные стыки панелей.
- К скрытой проводке относятся и проводки, проложенные под гипсокартоном. Обычно гипсокартон имеет степень горючести Г1 и ниже, что значит слабогорючий. В связи с этим согласно п. 7.1.38 ПУЭ монтаж проводки должен выполняться в металлических трубах (можно использовать металлическую гофру) и в негорючих коробах. При этом следует помнить, что в этом случае ПУЭ требует обеспечить возможность замены проводов, из-за чего цена монтажа такой проводки становится достаточно высокой.
- Отдельно хотелось бы остановится на ванных комнатах, уборных и других помещениях повышенной влажности. Здесь проводку под гипсокартоном применять нельзя, так как в данных комнатах вообще запрещено применение металлических труб или коробов.
Расположение электропроводки
Отдельным вопросом рассмотрим расположение проводки в панельных домах. Ведь здесь хоть и нет строгих норм, но есть общепринятые нормы, которые значительно облегчают в дальнейшем ремонт и эксплуатацию.

Итак:
- Электропроводка групповых линий монтируется от распределительного щита, до распределительных коробок. Обычно она прокладывается по стене на 10 – 20 см ниже уровня потолка. При монтаже групповой проводки под слоем стяжки, ее обычно укладывают на таком же расстояние от стены.
- Распределительные коробки в комнатах обычно устанавливаются около двери над выключателем. Сам же выключатель должны располагаться со стороны ручки межкомнатной двери, на расстоянии 10 – 20 см от лутки.
- Что касается высоты установки, то согласно п.12.29 ВСН 59 – 88 выключатели должны устанавливаться на высоте 1,5 метра над уровнем пола. Но сейчас все чаще применяется европейские стандарты расположения выключателей, которые предполагают высоту в 70 – 80 см над уровнем пола.
- Разводка от распределительной коробки к розеткам и осветительным приборам должна выполняться так же под потолком, со спусками к электроприемникам. При этом во время монтажа запрещается применять любые углы укладки проводки кроме прямых.
Отличия в расположении проводки касаются только ванных комнат и уборных. Распределительные коробки для данных помещений должны быть расположены в смежных комнатах.
Ведь установка выключателей в них запрещена. Обычно для этих помещений используется одна общая распределительная коробка, ведь электроприемников в них не много.
Монтаж электроприемников
Теперь поговорим относительно правил установки электроприемников. Отчасти этот вопрос мы обсудили в предыдущем пункте, но теперь остановимся немного подробнее. Ведь к расположению розеток и выключателей так же предъявляются некоторые требования.
- Начнем с расположения розеток. Обычно их располагают на высоте 20 – 30 см от уровня пола, но это не является правилом. Розетки могут располагаться в любом удобном для обслуживания месте. И поэтому если вам необходимо расположить розетку на высоте 1,7 метра над уровнем пола, например, для подключения кондиционера или вытяжки на кухне как на видео, это не является проблемой.

- Отдельным вопросом является установка розеток в ванной комнате. Согласно норм ПУЭ их установка в этих помещениях запрещена. Исключение составляют только розетки, установленные через автомат УЗО на ток утечки не менее 30мА. В этом случае их допускается устанавливать в ванных комнатах, но не ближе чем в 1 метре от душевых кабинок.
- Вопрос установки выключателей мы отчасти уже рассмотрели. Согласно п.6.6.31 ПУЭ они должны устанавливаться на высоте от 0,8 до 1,7 метра над уровнем пола. В некоторых случаях допускается их установка на высоте до 1,8 метр или даже под потолком при условии управления при помощи шнура.
Вывод
От того как проложена электропроводка в панельных домах во многом зависит надежность и долговечность электрической сети квартиры. Поэтому к данному вопросу следует отнестись с максимальной ответственность.
Но кроме приведенных выше правил обустройства электрических сетей нельзя забывать и о общих правилах монтажа, которые вы можете найти в других разделах нашего сайта. Комплексный подход к решению данного вопроса позволит вам создать действительно качественную квартирную электросеть.
В старых панельных домах не только схема квартирной эл проводки, но и сама проводка не отвечает современным требованиям нагрузок и электрической безопасности. Ведь в большинстве случаев она выполнена из алюминиевого провода сечением 2 мм 2 .Для современной квартиры это этого очень мало, и если не выполнить замену во время ремонта, то проблема с электропроводкой обязательно появится после его окончания. Да и старые схемы электропроводки, когда при малейшем повреждении обесточивается вся квартира, не являются оптимальными и безопасными.
Выбор расположения электрооборудования
Итак:
- Прежде чем выбрать подходящий нам план электропроводки в квартире панельного дома нам следует произвести все необходимые расчеты. И если конструкторские бюро используют для этого специальные методики и формулы, то мы можем выполнить это приблизительно, без использования сложных формул и многочисленных коэффициентов.Ведь электрические нагрузки обычной квартиры не так велики, а определенный запас мощности, который мы заложим, позволит не опасаться за надежность нашей электропроводки.
- На самом первом этапе нам следует определиться с количеством розеток и осветительного оборудования в каждой комнате. От этого напрямую будет зависеть не только наша будущая схема квартирной проводки, но и выбираемый нами провод, а также необходимые автоматические выключатели.
- Определившись с расположением и количеством электроприборов в каждой комнате, нам следует обдумать, какое электрооборудование в них будет подключаться. Если это маломощная бытовая техника (телевизор, утюг, компьютер, разнообразные видео устройства и т. п.), то она не требует особого подхода.Если же это мощное электронагревательное оборудование, то его номинальные параметры следует учитывать отдельно. А в некоторых случаях стоит рассмотреть вопрос об отдельной линии электропитания для такого оборудования.
Обратите внимание! При подключении мощного электрооборудования через розетку обратите пристальное внимание на ее соответствие номинальным параметрам электроустановки. На данный момент на рынке представленные розетки на 10, 16, 25 и 32А. Этот параметр должен быть не ниже, чем номинальный ток вашей электроустановки.
Расчет необходимого электрооборудования
Итак:
- Теперь наступает момент выбора проводки и автоматических выключателей для нашей электросети. Согласно п.6.2.2 ПУЭ (Правила устройства электроустановок), внутренние сети освещения должны питаться от автоматов с номинальным рабочим током не более 25А. Для сети освещения обычно используются автоматы на 16А, а для питания электрических розеток 25А.
- Чтоб перевести номинальную мощность наших электроприборов в номинальный ток, используем формулу;где Р – номинальная мощность электроприбора, а U – напряжение питающей сети (то есть 220В). Произведя нехитрый расчет, получаем, что электроприбор мощностью 1кВт потребляет ток 4,54А.Для упрощения дальнейшего расчета и создания запаса мощности наша инструкция предлагает принимать этот ток равным 5А.
- Для выбора необходимого нам провода пользуемся таблицами в п. 1.3 ПУЭ. Там приведено множество разнообразных параметров зависимости номинального тока провода от марки провода, количества жил, вида изоляции, влажности воздуха, способов прокладки и некоторым других параметров.Все это сильно усложнят расчет. Поэтому обычно электрики исходят из параметров, что медный провод сечением 1 мм 2 пропускает ток в 10А, а алюминиевый провод сечением 1 мм 2 пропускает ток 5 А.
- Исходя из всего этого, получаем, что для питания нагрузки до 5кВт потребуется медный провод сечением 2,5 мм 2 . Это как раз согласуется с максимально допустимой нагрузкой вводного автомата в 25А.Для питания же сетей освещения и маломощных электроприборов с суммарной мощностью до 3кВт выбираем провод в 1,5 мм 2 . Для защиты такого присоединения как раз подойдет автомат на 16А.
Выбор схемы электропитания квартиры
Схема с одним общим электропитанием
Итак:
- Схема электропроводки квартиры в панельном доме напрямую зависит от суммарной мощности, получившейся у нас при расчетах. Если она не превышает 25А, то возможно использование схемы с одним общим проводом, от которого параллельно питаются розетки и сеть освещения.Наверняка такая схема использовалась и при первоначальной постройке дома. В некоторых случаях она подойдет для однокомнатных квартир.
- К преимуществам схемы с одним общим питанием можно отнести:
- Более низкая конечная цена материалов. Ведь нам не потребуется отдельный автомат на каждую линию питания. И расход провода будет значительно меньше.
- Простота и наглядность монтажа. Вы просто прокладываете один провод и в необходимых местах делаете от него ответвления для розеток или осветительного оборудования.
- Отсутствие необходимости установки распределительного щита. Ведь такая схема подразумевает наличие всего одного автомата, который имеется в вашем водном шкафу около электросчетчика.
- К недостаткам такой схемы электроснабжения можно отнести:
- Низкая надежность. Вследствие повреждения любого участка без напряжения остается сразу вся квартира.
- Необходимость монтажа дополнительных распределительных коробок, для ответвлений на электроприемники.
- Для проведения ремонтных работ необходимо снятие напряжения со всей схемы.
«Европейская» схема электропитания
Итак:
- В последнее время все большую популярность получает так называемая «европейская» схема электропитания. Такая схема электропроводки в квартире панельного дома подразумевает наличие отдельных автоматических выключателей и отдельной линии питания для различных групп электропотребителей.
- Обычно распределение производится по следующим категориям. Первая группа это электророзетки на одну – три комнаты. Вторая группа — это сеть освещения, опять-таки, на одну – три комнаты. Выбор количества комнат для одной группы определяется исходя из их суммарной мощности.

Обратите внимание! Согласно п.6.2.3. ПУЭ в одной группе должно содержаться не более 20 ламп или розеток. Это правило не распространяется только на многоламповые люстры.
- Кроме того существуют варианты питания каждой отдельной комнаты от одной линии питания и соответственно отдельного автоматического выключателя. Тут выбор целиком зависит от характера и вида нагрузок и ваших предпочтений.
- К преимуществам «европейской» схемы электропитания можно отнести следующие параметры:
- Высокая безопасность такой схемы. Ведь даже в случае несрабатывания группового защитного выключателя, отключится вводной автомат.
- Высокое удобство такой схемы. Ведь в случае повреждения напряжение будет отсутствовать только на одной группе электроприемников. Остальные группы будут нормально функционировать.
- Удобство ремонта и обслуживания. В случае если произошло отключение одной из групп электроприемников, даже если визуально не видно, определить примерное место значительно проще. Ведь если вы выполняли прокладку своими руками, то места прокладки провода данной группы вам примерно известны.
- Меньшее количество или полное отсутствие дополнительных распределительных коробок.
- К недостаткам «европейской» схемы электропитания можно отнести следующие параметры:
- Более высокая конечная стоимость такой схемы электроснабжения. Это связано с большим количеством необходимых материалов.
- Более высокая трудоемкость и сложность монтажа. Ведь для прокладки сразу нескольких линий проводов необходимы более глубокие штробы, большее количество провода подразумевает большее время на его прокладку и тому подобное.
- Необходимость выделения дополнительного места на распределительный электрощит.
Вывод
Схема подключения проводки в квартире формируется не только на основании ваших финансовых возможностей и пожеланий. Для ее безопасного и надежного функционирования следует учитывать номинальные значения и виды электрических нагрузок. Это обеспечит бесперебойную работу вашей электропроводки на долгие годы.
При проведении проводки в дом следует знать тонкости его конструкции и особенности материалов. Обращается внимание и на давность постройки. Необходимо учитывать, из чего выполнены стены и перекрытия. Чтобы все работы были выполнены правильно, необходимо понять, какая выполняется схема электропроводки в панельном доме.
Как устроена электропроводка
Стеновые конструкции и перекрытия в панельных домах выполняются из железобетона. При этом каждая стена является несущей. Нередко проводка в подобных домах прокладывается в специальных каналах. Их подготавливают еще при возведении панельных зданий. Такие каналы размещаются в определенных участках. По этой причине подвинуть розетку в панельном доме бывает достаточно сложно.
Схема электропроводки в панельном здании нередко предусматривает, что проводка во всех квартирах выполняется одинаковой. Однако на практике можно встретить случаи, когда проводка в разных домах проводится по-разному.

Если проводку планируется укладывать на конечном этапе сооружения дома, ее проводят между стенами и потолком. Счетчик электроэнергии размещается на лестничной клетке. Однако некоторые владельцы квартир переносят его в свое жилище. Часто проводку размещают в стяжке, или в стенах.
Лучше, если кабели будут тянуться в стенах. При размещении их в потолке или полу могут возникнуть сложности при выполнении ремонта. В зданиях панельного типа обычно имеется проводка, которая устарела морально и физически.

Варианты разводки
В панельном доме проводка может укладываться такими способами:

При выполнении ремонта не следует самостоятельно проводить какие-либо действия со стенами, поскольку они являются несущими.
Необходимость замены проводки
Иногда проводка требует полной замены во всей квартире. Это обусловлено такими причинами:
- Истечение срока эксплуатации проводов.
- Повышение нагрузки на сеть. В таком случае старая проводка должна быть заменена новой.
- Угроза безопасности жильцов квартиры — подключение потребителей без заземления.

Чтобы выполнить разводку сети в панельном доме, лучше обратиться к профессиональным электрикам. Такой вариант гораздо безопаснее самостоятельной укладки проводки. Стоимость подобных услуг не слишком высокая. Кроме того, при этом будет обеспечена максимальная безопасность жильцов.
При полной замене проводки цена монтажных работ будет зависеть от количества точек. Если укладка кабелей проводится опытным электриком, следует учитывать, что стоимость монтажа розеток и выключателей выносится дополнительные услуги.

Расчет электропроводки
Расчет проводки необходимо выполнять в соответствии с проектной документацией. Ее заказывают у фирм, которые этим занимаются. При самостоятельном создании проекта необходимо учитывать множество нюансов: подбор необходимых материалов, условия нагревания кабелей током.
Проводка должна отличаться прочностью и надежностью. В этом случае она не станет причиной для пожара. Планирование схемы проводки в панельном доме представляет собой обязательный фактор обеспечения безопасности.
Схема проводки электричества
Работы по электромонтажу нередко обладают некоторыми особенностями, которые зависят от типа строения и места их проведения. Только опытный профессионал способен понять, что в старых панельных сооружениях, схема проводки основывается на магистральных сетях.
Первая магистраль отвечает за освещение, вторая — за розетки. Именно поэтому работ по монтажу проводки следует доверить опытным профессионалам. Использование специального инструментария, а также точное знание ГОСТ и СНиП обеспечивает возможность качественной установки розеток мастером.

Современный человек пользуется довольно большим числом электрических приборов. Они могут потреблять много электричества. Однако устаревшая проводка часто не рассчитана на большие нагрузки. Поэтому ее необходимо менять. Опасность может представлять не только моральный, но и физический износ кабелей. Это повышает риск возникновения замыкания. Необходимо помнить, что довольно часто проводка монтируется скрытой. В этом случае коммуникации, помещенные в стены, располагаются под слоем штукатурки.
В панельных зданиях электропроводку заменяют закрытым методом. За счет этого обеспечивается безопасность жильцов. Такой способ предполагает сокрытие проводов внутри стеновых конструкций. Проводка при этом не видна. Это позволяет сделать интерьер помещений более привлекательным.

Проще всего менять проводку в случае ее монтажа в пластиковых трубах, которые устанавливаются в стены. Новую проводку прокладывают по тому же маршруту, что и старую. При установке розетки или выключателя в комнате без трубы необходимо по периметру стены сделать штробу. В нее укладывается кабель.
Когда необходимо разобраться, как заменить старую проводку, сперва найти схему проводки, которая предназначена для конкретного дома. В разных зданиях ее выполняют по-разному. Это обусловлено материалом стен и возрастом постройки. Для эффективного создания разводки необходимо узнать, какие схемы проводки имеются для данного строения. Именно они должны стать источником информации.

Особенности проводки в панельных домах
Когда возводились типовые дома панельного типа, не предполагалось, что на сеть будет такая нагрузка. Именно поэтому старая разводка сегодня уже не актуальна. К примеру, вводный кабель выполнялся из алюминия и был выполнен с одинарной защитой. При установке в доме газовых плит для проводки выбирался кабель сечением 2,5 кв. мм. Чтобы мощные приборы работали нормально, таких кабелей недостаточно. При установке в квартирах электроплит подводился кабель 4 кв. мм.
Однако даже при такой проводке вводный кабель выполнялся из алюминия. Такой металл имеет свойство очень быстро нагреваться. При постройке современных домов используются провода из меди.

Кроме того, разводка проводки выполнялась покомнатно. Кабели тянулись из щитка для разных групп потребителей. К примеру, выполнялась разводка таким образом: «коридор-санузел-кухня», комнаты. При этом групповые провода имели сечение 2,5 кв. мм. Они изготавливались из алюминия. Автоматы при этом имели номинал 16 А. Это вызывало некоторые проблемы:
- Использовать для установки в современных домах кабель из алюминия, который имеет сечение менее 16 кв. мм, запрещается.
- Старые кабели с одинарной изоляцией устанавливать недопустимо. Это объясняется тем, что они могут легко воспламениться.
- Такая схема не может обеспечить работу всех потребителей тока. Цепи необходимо делить не по комнатам, а по потребителям. К примеру, кабель, который будет питать стиральную машину, необходимо прокладывать отдельно. К электроплите и кондиционеру тоже необходимо подвести отдельные ветки.

Важно! При ремонте электропроводки в панельном доме необходимо помнить, что устраивать штробы в стенах и перекрытиях запрещается. Хорошей альтернативой является монтаж кабеля в коробах и каналах.
Если обустраивается качественная проводка в панельном доме, лучше создать новую схему разводки. Все провода, которые будут установлены, должны быть медными. Если соловой кабель не оборудован проводом заземления, а провода в доме будет заменена на трехфазную, заземление не будет работать.
Современная разводка
Во всех домах, в которых был проведен капитальный ремонт, вводный кабель оснащается тремя проводами: заземление, ноль и фаза. Минимальным сечением кабеля из меди должно быть равно 2,5 кв. мм. Однако чаще всего встречаются кабели 4 и 6 кв. мм. Схема разводки создается не покомнатной, а групповой. Проводка расходится по группам потребителей. Можно привести вариант разводки для квартиры с тремя комнатами:
Группа «кухня». Здесь устанавливаются розетки, рассчитанные на мощных потребителей, вроде электроплиты и холодильника.
- «Розетки». Они устанавливаются в жилых комнатах.
- «Освещение». Разводка разделяется на первую и вторую половину квартиры.
- «Мощные потребители». К ним относится стиральная машина и устройство кондиционирования.
- «Опасные мощные потребители». К ним относятся такие устройства, которые не только потребляют много энергии. В процессе их эксплуатации повышает риск возникновения пожароопасных ситуаций. К ним относятся теплые полы и джакузи.
Установка штепсельных розеток должна быть спроектирована задолго до начала работ. Их следует размещать в тех местах, которые удобны для подключения переносных электроприборов. Розеток должно хватать. Чтобы их подключить, следует объединить их в группы по 5. К ним необходимо подвести медный кабель с тремя жилами по 2,5 кв. мм. Подключение выполняется не последовательно. Их необходимо подсоединить через распределительные ответвительные коробки. Чтобы защитить эту группу, понадобится автоматический предохранитель на 25 А.
Для группы «освещение». Лучше использовать кабель ВВГнг 3*1,5. Чаще осветительные приборы даже для всей квартиры не обладают такой мощностью, чтобы ставить на них автомат 25 А. Можно установить и предохранитель на 10 А.

Для приборов большой мощности, которые часто устанавливаются стационарно, необходимо провести отдельные линии, оборудованные автоматическими выключателями. Предохранители следует выбирать особенно тщательно. Прежде необходимо определиться с номинальным током используемых приборов. К ним следует подвести четырехжильный кабель для трехфазной сети. Электроплита тоже не относится к исключениям. К ней необходимо подвести кабель из меди 4 кв. мм.

Чтобы подключить регулятор системы теплых полов, следует тоже подвести отдельную линию. Для нее выбирается кабель ВВГнг 3*2,5. Его необходимо подключить к отдельному предохранителю.
Все современные системы электричества устанавливают закрытым способом. Обычно проводку монтируют в стяжке или в стенах. При такой схеме требуется расходовать много материала. Кабели укладывают в гофрированные трубы.
Причин для замены проводки в панельном доме своими руками (особенно в зданиях старой застройки) существует довольно много. Это, во-первых, низкая нагрузочная способность или недопустимый износ проложенных в стенах алюминиевых проводов, не позволяющих подключать к домашней сети дополнительные бытовые приборы. Во-вторых, это необходимость прокладки проводки в панельном доме, которая содержала бы в своём составе третью заземляющую жилу (она нужна для организации местного заземления). И, наконец, замена старой проводки организуется при проведении полной перепланировки квартиры с одновременным переходом на 3-х жильную схему электропитания (смотрите рисунок ниже).
При проведении этих работ также рекомендуется обновить все электроустановочные изделия (силовые розетки, выключатели и распределительные коробки). Полная замена электропроводки в панельном доме предполагает проведение целого комплекса строительных и монтажных мероприятий, которые будут рассмотрены в последующих разделах.
Возможные способы прокладки
Особенностью известных подходов, позволяющих заменить проводку в панельном доме, является зависимость объёма предстоящих работ от вида обустройства уже существующей (обновляемой) сети. Отметим, что она может быть ранее смонтирована в квартире одним из следующих способов:
- Самый удобный для пользователя случай предполагает наличие у него в квартире так называемой «наружной» электропроводки, уложенной под отделочными панелями или в кабельных каналах (смотрите рисунок ниже);
- При втором, вполне приемлемом варианте, она проложена внутри ж/б панелей (стен и потолка) в специально предусмотренных для этих целей полостях или трубах;
- И, наконец, самый сложный вариант – это «скрытая» в стенах сборка из проводов, которая замурована в нишах и замазана сверху алебастром.
Обратите внимание! Согласно требованиям ПУЭ и строительным нормам, в потолочных перекрытиях и бетонных полах панельных домов прокладывать кабели электропитания запрещается.
Добавим к этому, что в несущих стенных конструкциях этими же нормативами не допускается прокладка скрытых горизонтальных участков длиной более 2-х метров.
Простейший вариант
С двумя первыми ситуациями, описывающими наружное расположение электропроводки, особых сложностей обычно не возникает. После демонтажа старых алюминиевых проводов на их место укладывается кабель с несколькими жилами, сечение которых выбирается с некоторым запасом.
Для того чтобы заменить электропроводку, рекомендуется использовать многожильный кабель из 3-х или лучше 5-ти жил, допускающий обустройство повторного заземления (смотрите рисунок ниже).
Важно! Независимо от способа размещения старой проводки, перед её демонтажём рекомендуется подготовить эскиз, на котором нужно составить её полную схему.
На рисунке должны быть прорисованы линейные трассы для каждой из комнат со следующими пометками:
- Со стороны распределительно-учётного щитка должны быть указаны автоматы, защищающие каждую из линий и их номинальный ток;
- Вдоль трассы проводки на схеме необходимо указать все электроустановочные элементы (выключатели с нагрузкой, силовые розетки и распределительные коробки), входящие в состав каждой из линий;
- При необходимости добавления в неё отдельной силовой ветки (для стиральной машины или проточного водонагревателя, например) или продления ответвления на переносимую розетку все эти доработки также прорисовываются в эскизе;
- На нём можно составить таблицу сечений и длин проводов, прокладываемых в квартире панельного дома, значения которых для отдельных линий будут различными.
Дополнительная информация. Сечение проводов в новой укладке или кабеле должно выбираться с учётом возросшей на данную линию нагрузки.
Рассмотрим особенности и тонкости каждого из перечисленных выше способов, за счёт применения которых проводка в панельных домах может быть полностью обновлена.
Наружная прокладка
При наружной прокладке определённые сложности возникают лишь в ситуации, когда старый провод проходит под отделочными панелями, демонтировать которые по какой-либо причине не удаётся. В этом случае поможет старый и проверенный способ, состоящий в следующем:
- Сначала устаревшие провода отключаются с обоих концов от электроустановочных изделий (то есть полностью освобождаются от них), а затем просто вытягиваются из-под панелей;
- Для прокладки новых, заранее размеченных по длине кабельных отрезков потребуется длинная гибкая проволока, протягиваемая под покрытием;
- На её конце делается петля, в которой надёжно фиксируется один из концов жгута 3-х жильного кабеля, после чего проволока продёргивается вдоль стен под панелями до нужного места (её следует прокладывать согласно прорисованной схеме).
По завершении всех этих процедур останется лишь соединить свободные и разделанные концы кабеля с установленными на своих местах новыми элементами (розетками, выключателями, светильниками и распредкоробками).
Скрытая прокладка
Сложности обновления скрытой проводки
С точки зрения предстоящих затрат и электрики замена проводки в панельном доме, собранном из железобетонных конструкций, – очень трудоёмкая и не совсем приятная процедура, кроме того, требующая специальных согласований. В таких строениях стены (а нередко и перегородки) с замурованными в них жгутами проводов обычно используются в качестве несущих конструкций, долбить которые не только сложно, но и небезопасно.
Вот почему, прежде чем штробить стены в квартире, предстоящие работы должны быть согласованы с инженерными службами, выдающими разрешение на их проведение (допустимость выборки стен и потолков определяется глубиной залегания проводки).
Необходимое пояснение. Под штроблением понимается пробивка в стенах специальных канавок или штробов, обеспечивающих доступ к старой проводке с целью её изъятия наружу (смотрите фото).

Особенности:
- Подобные работы всегда сопровождаются образованием большого количества пыли и строительных отходов;
- Повышенная запылённость вынуждает жильцов полностью удалять из квартиры или тщательно защищать все предметы домашней обстановки;
- При проведении этих работ должна обновляться вся скрытая в полостях стен система распределительных коробок.
Еще одним проблемным местом при проведении таких работ является сложность обнаружения точных трасс прокладки электропроводки.
Простой выход
Всеми этими сложностями и неудобствами при желании можно пренебречь, если прибегнуть к способу прокладки новой проводки без штробления, предполагающему её укладку в специальных пластиковых каналах или под декоративной отделкой.
На заметку. Указанная процедура проводится с применением специальных инструментов, называемых штроборезами (или с помощью болгарки).
Перед тем, как поменять проводку путём укладки её непосредственно по поверхности стен, сначала нужно обрезать все старые алюминиевые провода и тщательно замуровать их в ж/б плитах. При использовании метода прокладки проводки без штробления удаётся реализовать следующие преимущества:
- Не допустить захламления квартиры отходами выборки канавок под проводку в стенных конструкциях;
- Возможность организации доступа для периодической ревизии проводки в специально отведённых для этого местах;
- Простота возможного обновления или ремонта, для проведения которых достаточно будет вскрытия декоративной отделки (удаления крышек кабельных каналов).
При рассмотрении вопроса о том, как заменить проводку в старом панельном доме, также необходимо учесть состояние распределительного оборудования (защитных автоматов, в частности). Если они устарели, как и сама электропроводка, обязательно нужно будет заменить их новыми приборами, рассчитанными на соответствующие каждой отдельной линии нагрузочные токи (смотрите фото ниже).

Обратите внимание! После обновления всей питающей квартиру системы значения токовых нагрузок могут существенно измениться.
При наличии УЗО также следует побеспокоиться о его замене (по необходимости).
Подготовительные работы
Технические мероприятия
Возможны ситуации, когда без штробления обойтись никак не удаётся, что чаще всего увязывается с отсутствием декоративной отделки или недопустимостью открыто прокладывать кабельные каналы. С учётом всех описанных ранее неудобств исполнитель должен подготовиться к предстоящим работам, что означает выполнение следующих обязательных условий:
- При проведении подготовительных мероприятий, в первую очередь, необходимо выявить трассы, по которым проложена старая, и пройдёт новая электропроводка;
- Для этих целей рекомендуется применять специальные электронные приборы, способные обнаруживать скрытые в толще стен э/м поля или металлические предметы (с одним из них можно ознакомиться на рисунке ниже);

- По результатам исследования нужно будет нанести на стенах обозначающую места прохождения разметку;
Дополнительная информация. Можно обойтись и без электронных приборов, если вспомнить, что, согласно ПУЭ, штробы всегда прокладываются только вертикально и горизонтально.
- После вскрытия распределительных коробок можно увидеть горизонтали и вертикали, по которым идут отводящие провода, и ориентировочно оценить их направление (по мере штробления его удаётся корректировать);
- Для проведения демонтажа скрытой в стенах электропроводки придётся купить (арендовать) штроборез или болгарку (как выглядят эти инструменты, на рисунке ниже).

Помимо этого, следует подготовить старую ненужную ёмкость (ведро, например), используемое для выноса из квартиры отходов выборки.
Важно! Естественно, что перед началом основных работ следует снять напряжение со всей квартиры. Специалисты советуют в данном случае отключить не только вводные, но и линейные автоматы.
Мероприятия организационного характера
Типовая электропроводка в панельном доме, проложенная в штробах и замурованная бетоном или алебастром, может быть заменена только путём их вскрытия с применением специального режущего инструмента. При работе с ним необходимо предпринять следующие действия защитного характера:
- Вынести из комнаты или закрыть защитной плёнкой всю имеющуюся мебель и ценные предметы обихода;
- В летний период полностью открыть окна и двери балконов;
- Приготовить очки, респиратор или маску, защищающие глаза и органы дыхания;
- Надеть рабочую робу из плотного материала и такие же рукавицы;
- Не допускать присутствия в этой комнате детей и домашних животных.
Помимо этого, желательно расстелить на полу по всей комнате старые газеты или листы плотной бумаги, а также подготовить пульверизатор с чистой водой (им можно будет периодически спрыскивать пыльный воздух).
Штробление, изъятие и монтаж
Штробление с целью доступа к старой демонтируемой проводке должно проводиться предельно осторожно, что важно для исключения выборки лишнего материала. Заботиться о кабеле при этом совсем не нужно, а вот допускать, чтобы цельные куски бетона отваливались от стен крайне нежелательно.
После того, как большая часть скрытых проводов оголена, они аккуратно вытаскиваются из штробов и утилизируются. Оставшиеся канавки тщательно очищаются от остатков бетона и пыли, а затем подготавливаются к укладке нового кабеля. Для его закрепления потребуются пластиковые хомутики, плотно обхватывающие защитную изоляцию и фиксируемые в канавках посредством мелких дюбелей через 30-40 см.
По завершении электромонтажных работ все концы уложенных кабелей разделываются соответствующим образом и подсоединяются к электроустановочным изделиям согласно составленной схеме питающей разводки. Далее останется лишь заделать штробы с проводкой алебастром и закрыть стены отделочным материалом.
В заключительной части обзора отметим, что нередко при замене проводки применяется способ её прокладки, называемый частичным. Он заключается в обновлении отдельных, не подходящих по токовой нагрузке участков проводов или кабеля, заменяемых новыми, более мощными или имеющими большее количество рабочих жил.
К такому частичному способу обновления электропроводки также можно отнести добавление новых питающих линий (вписывающиеся в заданные рамки по току нагрузке) или их удлинение.
